Type 2 diabetes (T2D) is generally caused by insufficient insulin secretion from pancreatic β-cells against insulin resistance in insulin target tissues (). Most patients with newly diagnosed T2D exhibit reduced insulin secretion capacity (). Dysregulated insulin secretion is induced by various metabolic stress conditions including insulin resistance, glucotoxicity, and lipotoxicity, which contribute to β-cell exhaustion and result in loss of β-cell mass (). Therefore, impaired insulin secretion not only promotes the progression of the disease but is also the primary driver of T2D.
Interestingly, new evidence indicated that β-cells do not die in patients with diabetes, but undergo dedifferentiation (, ). β-Cell dedifferentiation has been considered recently as an early feature of T2D pathogenesis, where dedifferentiated β-cells revert to progenitor-like cells or transdifferentiate into non-β-cell pancreatic cells, such as α-, δ-, and PP-cells (). β-Cell dedifferentiation is characteristic of downregulation of β-cell-enriched genes (such as Pdx1, Nkx6.1, and MafA) and upregulation of disallowed genes (such as Aldh1a3, Mct1, Ldha, and Oat) (, ). Aldh1a3 (aldehyde dehydrogenase family 1, subfamily A3) is a disallowed or forbidden gene expressed ubiquitously across tissues but relatively suppressed in pancreatic β-cells (). Recently, Aldh1a3 has been validated as a novel marker of β-cell dedifferentiation and elevated ALDH1A3 expression occurs in the islets of diabetic human subjects () and various diabetic mouse models, including aging, diet induced, and db/db mutants (). However, the regulation of ALDH1A3 expression and processes leading to β-cell dedifferentiation still remain largely unknown.
microRNAs (miRNAs) are highly conserved small noncoding RNAs that regulate gene expression by binding to the 3′-UTR of their target mRNAs to degrade and/or inhibit the mRNA translation (). Increasing evidence demonstrates that miRNAs in pancreatic β-cells are important posttranscriptional regulators of gene expression to maintain β-cell development, proliferation, insulin biosynthesis, and secretion (, ). Many dysregulated miRNAs, such as miR-375, miR-7, miR-29a/b/c, and miR-21, have been observed in diabetic subjects (). Most importantly, miRNAs are stress regulators and regulate β-cell adaptation and decompensation as diabetes develops by preventing the expression of disallowed genes (). For example, mice with β-cell-specific deletion of Dicer, one of the key enzymes responsible for generating all mature miRNAs, exhibited upregulation of several disallowed genes, indicating a global role of miRNAs in the repression of disallowed genes in β-cells ().
Previously, we discovered that miR-483 is highly expressed in β-cells, but much less in α-cells (). Elevated miR-483 is observed in prediabetes mice, implying the importance of miR-483 in β-cell function and identity (). To investigate the physiological function of miR-483 in β-cells, we generated a β-cell-specific miR-483 knockout (KO) mouse model. Our preliminary data showed that mice with miR-483 deletion exhibited hyperglycemia, impaired insulin secretion, and reduced glucose tolerance following high-fat diet (HFD) treatment. Notably, miR-483 directly targeted Aldh1a3 and elevated ALDH1A3 level was observed in HFD-induced miR-483 KO mice. These results point to the importance of miR-483 in maintaining β-cell function by repressing a disallowed gene. The dysregulated miR-483 may impair insulin secretion and initiate β-cell dedifferentiation during the development of type 2 diabetes.
Materials and Methods
Generation of miR-483 Knockout Mice
The loxP construct of miR-483 was created by homologous recombination using miR-483 flanked with loxP sites without interfering with insulin-like growth factor 2 (Igf2) host gene splicing (Fig. 1A). The target vector was electroporated into BA1 (129/SvEv × C57Bl/6) (Hybrid) embryonic stem cells and positive clones were selected for expansion at the Genious Targeting Laboratory, Ronkonkoma, NY. The floxed miR-483 mice (miR483 fl/fl) were backcrossed to C57BL/6J for 10 generations for use in this study. Mice with β-cell-specific knockout of miR-483 (miR483–/–) were generated by crossing miR483 fl/fl with Ins1-Cre mice (Stock # 026801; The Jackson Laboratory), knock-in mice expressing Cre recombinase from the endogenous Ins1 locus driven by mouse Ins1 promoter (). Genotyping of all mice was performed by polymerase chain reaction (PCR) using DNA from tail biopsy (Fig. 1B). PCR primers for genotyping are listed in Table 1. All mice were housed in a pathogen-free animal facility at Michigan Technological University with a 12-hour light/dark cycle with ad libitum access to regular chow food or HFD (containing 60% kcal fat, D12492 from Research Diets) in accordance to requirements. The procedures were approved by the Animal Care Committee at Michigan Technological University.

Figure 1
Generation of β-cell-specific miR-483 knockout mice. (A) Schematic diagram of the strategy to generate miR-483 knockout mice. The loxP construct was created by homologous recombination using miR-483 flanked with loxP sites without interfering with Igf2 host gene splicing. The target vector was electroporated into BA1 (129/SvEv × C57Bl/6) (Hybrid) embryonic stem cells and positive clones were selected for expansion. The floxed miR-483 mice (miR483 fl/fl) were crossed with Ins1-Cre mice, knock-in mice expressing Cre recombinase driven by mouse Ins1 promoter to generate β-cell-specific knockout mice (miR483–/–). (B) PCR analysis to confirm the presence of loxP site (339 bp) and WT allele (280 bp). (C) Confirmation of miR-483 knockout by RT-qPCR in islets isolated from Cre, miR483+/– and miR483–/– mice. The expression of miR-483 was normalized to U6 RNA level and data were represented as means ± SEM. ***P < 0.001 vs Cre control.
Mouse Islet Isolation and Cell Culture
Islets were isolated and purified by intraductal perfusion of collagenase V (0.6 mg/mL) (Sigma) following the protocol described (). The purified islets were cultured in RPMI 1640 media supplemented with 10% fetal bovine serum and 1% penicillin–streptomycin (Thermo Fisher) at 37°C with 5% CO2 for 24 to 72 hours according to the experiments. MIN6 cells were routinely maintained in Dulbecco’s modified Eagle’s medium containing 25 mM glucose supplemented with 15% fetal bovine serum and 1% penicillin–streptomycin at 37°C with 5% CO2. For induction of cellular stress in MIN6 or isolated islets, sodium palmitate (Sigma) was dissolved to 50 mM stock solution in ethanol at 60°C. The stock solution was complexed with 10% free fatty acid free bovine serum albumin and then diluted in serum-free media to a final concentration of 0.5 mM palmitate as previously described ().
Quantitative Real-time RT-PCR for miRNA and mRNA
Total RNA was extracted from islets using an miRNeasy kit (Qiagen) according to the manufacturer’s instructions and treated with DNase I (Qiagen). A total of 250 ng of high-quality RNA (RNA integrity number [RIN] ≥8) was reversely transcribed to cDNA with a High-Capacity cDNA Reverse Transcription Kit (Thermo Fisher). Quantitative reverse transcription (RT)-PCR (RT-qPCR) was performed with Power SYBR Green PCR Master Mix (Thermo Fisher) for miR-483 and TaqMan™ Gene Expression Master Mix (Thermo Fisher) for mRNA as described (). RT-qPCR was performed on a StepOnePlus™ system (Applied biosystem) using the following program: 10 minutes at 95°C for activation of reverse DNA polymerase and 40 cycles of 95°C for 15 seconds, 60°C for 1 minute. All samples were run in duplicate, and the expression of mRNA and miRNA was determined using the relative comparison method (ΔΔCt), with hypoxanthine guanine phosphoribosyl transferase (Hprt) mRNA as mRNA internal control and U6 as the miRNA endogenous control, respectively. The primers used in the study are summarized in Table 2.
Blood Glucose, Plasma Insulin, Glucose Tolerance Test, and Insulin Tolerance Test
Body weight and blood glucose level were measured weekly. Blood was harvested from the postorbital vein using heparinized Natelson blood-collecting tubes (Fisher), and centrifuged for plasma collection (2000g, 10 minutes, 4°C). Plasma insulin was determined using the ultrasensitive mouse insulin enzyme-linked immunosorbent assay kit (Crystal Chem) (). We performed glucose tolerance tests in 14-26 week old male mice after a 16-hour fast using 1.0 g glucose/kg body weight, and insulin tolerance tests after a 6-hour fast using 0.75 units insulin/kg as described previously (). Blood glucose measurements were taken from the tail vein at 0, 15, 30, 45, 60, 90, and 120 minutes after injection. Blood glucose levels were plotted against time. To measure plasma insulin during glucose tolerance tests, blood samples were collected from the postorbital vein at 30 minutes after glucose injection.
Immunohistochemistry, β-Cell Proliferation, and β-Cell Mass
The pancreas was dissected, fixed in 4% freshly prepared paraformaldehyde (pH 7.4) for 24 hours at 4°C, and then processed routinely for paraffin embedding. Slides were deparaffinized and rehydrated, followed by antigen retrieval steamed in sodium citrate buffer (pH 6.0) for 20 minutes. Sections were immunostained with anti-insulin (Sigma) () and anti-ALDH1A3 (Abcam) () for overnight incubation at 4°C. The immunodetection was processed with Alexa Fluor 488- () or Alexa Fluor 596-conjugated secondary antibodies (Invitrogen) () for 2 hours at room temperature. Slides were then stained with DAPI (Sigma) and mounted with antifading mounting medium (Vector Labs). The images were captured on Olympus FluoView FV1000 confocal microscopy or Leica whole slide scanner fluorescence microscopy.
β-Cell mass (mg per pancreas) was calculated by multiplying the ratio of insulin-positive areas by pancreatic weight. The islet area and the area of each section was determined with ImagePro image analyzer software. β-Cell proliferation was determined by 5-bromo-2′ deoxyuridine (BrdU) incorporation or proliferation marker Ki67 as described (). Mice were injected intraperitoneally with BrdU (100 μg/g body weight, Roche) on 3 consecutive days. Sections were immunostained with anti-BrdU (Abcam) () or Ki67 (Abcam) () and subsequently with anti-insulin. The percentage of BrdU-positive or Ki67-positive β-cells was calculated and divided by the total number of insulin-positive cells. β-Cells undergoing apoptosis were detected by DNA fragmentation using terminal-deoxynucleotidyl-transferase-mediated dUTP-nick-end labeling (TUNEL) assay utilizing the In Situ Apoptosis Detection Kit (Roche). At least 3 animals and 5 sections (250 μm apart) per animal were analyzed for all immunohistochemistry studies.
Insulin Secretion
For in vivo measurements of glucose-stimulated insulin secretion, mice were fasted for 6 hours and followed by intraperitoneal injection with glucose (Sigma) at 1.0 g/kg body weight. Blood samples were collected from the postorbital vein 15 minutes after glucose injection and centrifuged for plasma collection (2000g, 10 minutes, 4°C). For quantification of insulin secretion in vitro, islets or MIN6 cells were incubated in KRB buffer (128.8 mM NaCl, 4.8 mM KCl, 1.2 mM KH2PO4, 1.2 mM MgSO4, 2.5 mM CaCl2, 5 mM NaHCO3, 10 mM HEPES, 1% bovine serum albumin, and 2.7 mM glucose) at 37°C for 2 hours, followed by the addition of 16.7 mM glucose (or 25 mM glucose for MIN6) for 30 minutes at 37°C. Secreted insulin were determined using a mouse insulin enzyme-linked immunosorbent assay kit (Mercodia) (). Insulin values were normalized by protein.
RNA-seq Analysis, miRNA Targets, and Pathway Enrichment Analysis
Total RNA was extracted from islets isolated from wild-type and transgenic mice using miRNeasy kit (Qiagen) with on-column DNase treatment. RNA quality was assessed by a Bioanalyzer 2100 using a Eukaryote Total RNA Nano array (Agilent), with RIN values of 9.5. Directional cDNA libraries were prepared using a stranded RNA-seq library preparation kit (KAPA Biosystems), pooled, and sequenced on a HiSeq 4000 instrument at the DNA Sequencing Core, University of Michigan. Resulting sequences were aligned to the mouse genome (Ensembl GRCm38) using TopHat (version 2.0.13) and Bowtie2 (version 2.2.1). Relative read counts at the gene level were estimated using HTSeq, and normalization and differential expression were performed with the DESeq2 statistical package (). Genes were considered to be differentially expressed if they had an absolute log2 fold change of >1.5, with P < .05, and the false discovery rate of <0.1%, in accordance with conventional thresholds. The differentially expressed genes were applied to iPathwayGuide (http://www.advaitabio.com) for functional classification analysis. All analysis was performed by the Bioinformatics Core, University of Michigan.
Lipid Profile Measurement
Blood was collected from the postorbital vein and total cholesterol (TC), triglycerides (TRGs), high-density lipoprotein (HDL), and low-density lipoprotein (LDL) were measured using the Alere Cholestech Lipid Profile Test Cassette (Stat Technologies) on a Cholestech LDX analyzer (Alere Inc., Waltham, MA, USA) ().
CRISPR/cas9-mediated miR-483 Deletion in MIN6 Cells
To knockout miR-483 in MIN6 cells, a CRISPR (clustered regularly interspaced short palindromic repeats) associated protein 9 (CRISPR/Cas9) gene technology was utilized (). The target guide sequences designed using the web-based CRISPR design tool (http://crispr.mit.edu/) were cloned into a bicistronic vector expressing cas9 (pSpCas9(BB)-2A-Puro). MIN6 cells were transfected with SgRNA-miR483 constructs or control plasmid using Lipofectamine 3000 (Thermo Fisher). After a 48-hour period, selection medium containing puromycin (1.5 µg/mL) was added to the cells and maintained for 5 days. Individual clones from the enriched pool were further isolated by the dilution method. The deletion of miR-483 was confirmed by sequencing PCR amplification spanning the double guide targeted region, followed by RT-qPCR validation of mIR-483 expression.
siRNA Transfection and Adenovirus Transduction
For overexpression of miR-483 in islets or MIN6 cells, adenovirus vector containing the miR-483 stem-loop precursor sequence (Ad-miR483) was constructed using the RAPAd® miRNA Adenoviral Expression System (Cell BioLabs). Adenovirus containing green fluorescent protein (GFP) was prepared as a control. Transduction efficiency was assessed by fluorescence microscopy and miR-483 level was validated by RT-qPCR. To silence ALDH1A3 in MIN6 cells, cells were electroporated with 5 µg of Aldh1a3 or scrambler (Scr) siRNA (Thermo Fisher) using the Amaxa Nucleofector system (Amaxa Inc.).
Luciferase Assays for miRNA Target Validation
For evaluation of the predicted miR-483 complementary sites at the 3′-UTR of Aldh1a3, the mouse Aldh1a3 3′-UTR containing miR-483 binding sites (450 bp) were synthesized by IDT and subcloned into the pRLTK vector (Promega). For the luciferase reporter assay, pRLTK reporter constructs (5 μg) were electroporated into MIN6 cells (3 × 106) using Amaxa (Lonza), followed by infection of adenoviral (Ad)-GFP or Ad-miR483 mini the next day. The plasmid PGL-3 containing firefly luciferase (5 μg) was coelectroporated together to normalize transfection efficiency. Cells were harvested 48 hours after virus infection, and luciferase activity was measured with a dual luciferase reporter assay kit (Promega).
Western Blot Analysis
Cells were lysed in a lysis buffer supplemented with protease inhibitors and phosphatase inhibitor cocktails (Sigma). Lysates were resolved on 10% sodium dodecyl sulfate polyacrylamide gel electrophoresis, electrotransferred to nitrocellulose membrane for western blotting with anti-ALDH1A3 (Abcam) and anti-β-ACTIN (Sigma) (). Horseradish peroxidase–conjugated secondary antibodies were purchased from GE healthcare, and immunoblots were developed using SuperSignal West Pico chemiluminescent substrates (Thermo Fisher).
Statistical Analysis
Statistical analysis was performed using GraphPad Prism 6. Data are presented as means ± standard error of the mean (SEM). Statistical significance was determined by unpaired Student’s t-test or ANOVA analysis. A P value of less than or equal to .05 was considered statistically significant.
Results
miR-483 Deletion Increases Blood Glucose and Reduces Plasma Insulin Levels in Mice Fed High-fat Diet
To investigate the physiological function of miR-483 in pancreatic β-cells, we generated a mouse model with β-cell-specific deletion of miR-483 by crossing miR-483 floxed mice (miR483fl/fl) with Ins1-Cre mice (Jackson Laboratory) (Fig. 1A and 1B). Given the high expression of miR-483 in β-cells (), we used islets as a surrogate to verify miR-483 deletion in β-cells. The islets were isolated from 10 weeks of homozygous miR483–/– (completely deleted), heterozygote miR483+/– (1 copy deleted) and Cre control mice, and total RNA was extracted and analyzed for miR-483 expression by real-time RT-qPCR. Compared with Cre mice, miR-483 transcripts displayed almost 90% decrease in miR483–/– mice and 50% decrease in miR483+/– mice (Fig. 1C), suggesting a successful generation of a mouse model with β-cell-specific deletion of miR-483.
We investigated the metabolic consequences of miR-483 deletion by measuring body weight, blood glucose, and plasma insulin levels. When mice were fed with a normal diet, no obvious differences were observed in blood glucose or plasma insulin levels among miR483–/–, miR483+/– or Cre mice (Figure 1 ()). Next, we explored the potential defects in mice fed a HFD. Starting from 4 weeks, mice were fed with a HFD and a slow increase in body weight was observed. No significant difference in body weight gain was observed between miR483–/– and Cre mice between 6 and 22 weeks of age (Fig. 2A). Then, we measured blood glucose and plasma insulin in mice after a 6-hour fast (beginning at 8 AM). Blood glucose increased gradually in miR483–/– as shown at 12 weeks old and 17 weeks old compared with Cre mice (Fig. 2B and 2C). Plasma insulin in miR483–/– mice showed no change at 12 weeks old (Fig. 2D), but dropped significantly at 17 weeks old when compared with Cre mice (Fig. 2E). In contrast, no significant difference was detected in blood glucose and insulin levels between heterozygous miR483+/– and Cre mice. Therefore, in the following study, we focused on homozygous miR483–/– mice to determine the effect of miR-483 deletion on other metabolic activities and β-cell function.

Figure 2
miR-483 deficiency increases blood glucose and decreases plasma insulin in HFD-fed mice. A. Body weight was measured weekly starting at 4 weeks old when mice fed a high-fat diet (n = 8–12 per group). (B,C) Blood glucose was measured in Cre and miR483–/– mice at 12 weeks old (B) and 17 weeks old (C) after 6 hours of fasting (n = 5-8 per group). (D,E) Plasma insulin was measured in mice at 12 weeks old (D) and 17 weeks old (E) after 6 hours of fasting (n = 4-8 per group). Values are means ± SEM. *P < .05 vs control.
miR-483 Deficiency Attenuates Diet-stimulated Insulin Release and Potentiates Diet-induced Glucose Intolerance
Next, we performed glucose tolerance tests on HFD-fed male miR483–/– and Cre mice at 20 weeks of age once they had substantially developed diet-induced obesity (Fig. 3A). Compared with Cre mice, the blood glucose in miR483–/– mice stayed much higher at 30 to 60 minutes after glucose administration, indicating that miR-483 deletion reduced glucose tolerance (Fig. 3A). Moreover, plasma insulin was much lower at 30 minutes after glucose injection in miR483–/– when compared with control (Fig. 3B). The insulin tolerance test was performed in HFD-fed miR483–/– and Cre mice at 17 weeks old (Fig. 3C). The animals were injected with insulin (0.75 units/kg body weight) intraperitoneally after a 6-hour fast. The decrease in plasma glucose levels observed was similar between miR483–/– and Cre mice, thus excluding the presence of insulin resistance in the miR483-deficient state. In addition, we did not observe any significant difference in β-cell mass (Fig. 3D), proliferation (Fig. 3E and 3F), and apoptosis (Fig. 3G) between miR483–/– and Cre mice, suggesting that the impaired glucose tolerance is likely caused by attenuation in HFD-induced insulin release in miR483–/– mice at this stage.

Figure 3
miR-483 deficiency reduces diet-induced insulin release and glucose intolerance. (A) Glucose tolerance test was performed in 20-week-old male mice fed HFD. After a 16-hour fast, mice were intraperitoneally injected with glucose at 1 g/kg body weight and blood glucose level was determined at the indicated times after injection (n = 8–9 per group). (B) Blood samples were collected simultaneously for plasma insulin at 30 minutes after glucose injection (n = 8-9 per group). (C) Insulin tolerance test was performed in HFD-fed male mice at 17 weeks old. After a 6-hour fast, mice were injected with 0.75 units insulin/kg body weight and blood glucose level was determined at the indicated times after injection (n = 3-4 per group). (D) Pancreas sections from HFD-fed 25-week-old mice were immunostained with anti-insulin. β-Cell mass (mg) was calculated by multiplying the ratio of insulin-positive areas by pancreatic weight (n = 3–4 per group). (E,F) β-cell proliferation was evaluated by BrdU or Ki67 staining at 8 weeks old after 1 week of HFD. The percentage of BrdU-positive or Ki67-positive β-cells was calculated and divided by the total number of insulin-positive cells. (G) Sections from HFD-fed 25-week-old mice were performed in situ TUNEL assay, followed by staining with anti-insulin and DAPI. The percentage of TUNEL-positive β-cells was calculated and divided by the total number of insulin-positive cells. At least 2000 β-cell nuclei were counted per pancreas (n = 3-4 per group). (H,I) After a 6-hour fast, plasma insulin was measured in vivo at 15 minutes after 1 g/kg glucose injection for HFD-fed mice at 12 -weeks old (F) and 17 weeks old (G) (n = 6-7 per group). (J) Islets were isolated from HFD-fed female mice followed by palmitate treatment for 24 hours. Insulin secretion was performed at 16.7 mM glucose and secreted insulin was normalized to total protein content (n = 5 mice per group). All data were presented as means ± SEM. *P < .05, **P < .01 vs control.
Because there were no detectable alterations in insulin tolerance (Fig. 3C), but glucose tolerance was impaired (Fig. 3A), we next examined insulin output after a glucose challenge in vivo. Plasma insulin was measured in HFD-fed male mice 15 minutes after a glucose injection. Compared with Cre mice, plasma insulin in miR483–/– started to drop at 12 weeks old (Fig. 3H) and significantly decreased at 17 weeks old (Fig. 3I) after long-term HFD feeding. Female miR483–/– mice kept on a HFD for 16 weeks (20 weeks old) maintained normal glucose tolerance ability (Figure 2A,B ()). To mimic cellular stress condition in obese mice, islets from HFD-fed female mice were isolated and further treated with palmitate for insulin secretion assay. However, the palmitate-induced increase in insulin secretion was significantly reduced in miR483–/– female islets compared with Cre female islets (Fig. 3J). Taken together, these data indicated that miR-483 deficiency–induced glucose intolerance was potentiated by the attenuation of diet-induced insulin release for both male and female mice, although female mice were less prone to HFD-induced glucose intolerance.
miR-483 Deficiency Induced Alteration in Blood Lipid Profile with Increased LDL and Decreased HDL
To identify what critical pathways and genes are affected by miR-483 deletion, we carried out RNA sequencing analysis of islets isolated from HFD-fed miR483–/– and Cre mice. Differential expression analyses revealed 183 major differential expressed genes (Table 1 ()). The functional classification analysis of differential expression genes revealed the top 8 signaling pathways involved in lipid metabolism and insulin secretion, such as metabolic pathways, retinol metabolism, arachidonic acid metabolism, PPAR signaling pathways, and pancreatic secretion (Fig. 4A and 4B). Most of the differentially expressed genes in miR483–/– islets were enriched in transcripts encoding enzymes involved in mitochondria function, including cytochrome P450 enzymes Cyp2e1 and Cyp39a1, apolipoproteins Apoa1 and Apoa2, as well as disallowed genes Oat and Mgst1 (Fig. 4C). In contrast, there was a decrease in MafA, a key transcription factor required to promote insulin secretion and β-cell survival ().

Figure 4
miR-483 deficiency induced alterations of blood lipid profile. (A) Differentially expressed genes (false discovery rate <0.01) between HFD-fed miR-483–/– and Cre mice (14 weeks old) were generated by RNA-sequencing using Illumina HiSeq 4000. The data was analyzed in the context of pathways obtained from the Kyoto Encyclopedia of Genes and Genomes (KEGG) database. Pathway were plotted in the 2 terms of the 2 types of evidence computed by iPathwayGuide: over-representation on the x-axis (pORA) and the total accumulation on the y-axis (pAcc). Each pathway was represented by a single dot, with significant pathways shown in red, nonsignificant in black, and the size of each dot is proportional to the size of the pathway it represents. Both p-values were shown in terms of their negative log (base 10) values. (B) Top 8 significantly enriched “biological pathways” in miR-483–/– mice. Data were analyzed by Fisher/binominal test with Bonferroni-adjusted P value (n = 33 genes). (C) Heatmap of selected differentially expressed genes involved in lipid metabolism and insulin secretion revealed by iPathwayGuide. (D) Whole blood lipid profile in HFD-fed mice at 20 weeks old. Blood samples were drawn and the concentrations of total cholesterol (TC), triglyceride (TRG), high-density lipoprotein (HDL), low-density lipoprotein (LDL), and non-LDL were determined using enzymatic colorimetric assays. Values represent the means ± SEM of 5 mice per group. *P < .05.
The transcriptome analysis indicated that miR-483 deficiency may induce alterations in lipid metabolism in β-cells. Therefore, we performed a whole blood lipid profile for HFD-fed mice at 20 weeks old (Fig. 4D). Although miR-483 deletion had no effect on TC, a significant increase in LDL was observed in mice lacking miR-483 compared with Cre mice. In contrast, HDL and TRG levels were reduced in miR483–/– vs Cre mice. Given the insulin tolerance was not detectably perturbed in β-cell-specific miR-483 KO mice, the changes in blood lipid profile might be due to β-cell mitochondrial dysfunction and not a secondary consequence of insulin tolerance in miR483–/– mice.
Elevated ALDH1A3 Expression Exhibits in HFD-fed miR-483 Knockout Mice
The transcriptome analysis revealed an increase in Aldh1a3, a β-cell disallowed gene. Previous data have shown that ALDH1A3 expression is elevated and promotes mitochondrial dysfunction in diet-induced mice (). To validate Aldh1a3 expression in miR483–/– mice, islets were isolated from HFD-fed mice and Aldh1a3 mRNA was measured by RT-qPCR. Compared with Cre mice, Aldh1a3 mRNA in miR483–/– mice was significantly increased up to 3 times higher at 14 weeks old (Fig. 5A) and 7 times higher at 25 weeks old (Fig. 5B).

Figure 5
Elevated ALDH1A3 expression in miR-483 knockout mice. (A,B) RT-qPCR confirmed increased Aldh1a3 expression in isolated islets of HFD-fed miR483–/– mice at 14 weeks old (A) and 25 weeks old (B) compared with Cre mice (n = 4-5 mice per group). The data was normalized to internal control hypoxanthine guanine phosphoribosyl and presented as means ± SEM. **P < .01, or ***P < .001 vs Cre. (C,D) Representative pancreas sections from HFD-fed 20-week-old mice were visualized by immunofluorescence after staining with anti-insulin (red) and anti-ALDH1A3 (green) antibodies (D). Quantitative analysis of ALDH1A3 positive β-cells shown as means ± SEM (C). **P < .01 vs Cre (n = 2-3 mice per group).
We further examined the ALDH1A3 expression in pancreas sections by immunofluorescent staining (Fig. 5D). ALDH1A3-positive cells were very rare in HFD-fed Cre mice. However, ALDH1A3-positive cells were remarkably increased in the islets of HFD-fed miR483–/– mice. Notably, most of the ALDH1A3-positive cells were colocalized with insulin-producing β-cells. Quantitative analysis revealed that the number of ALDH1A3+ /Insulin+ cells per islet increased almost 15-fold in miR483–/– compared with Cre mice (8.98% ± 1.85 vs 0.57% ± 0.19 in Cre, P < .001) (Fig. 5C). These results confirmed that miR-483 deficiency specifically induced ALDH1A3 expression in β-cells.
Aldh1a3 Is a Target of miR-483 in β-Cells
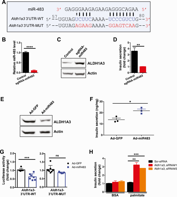
Interestingly, miRNA target prediction algorithm (TargetScan, http://targetscan.org) predicts that there is a miR-483 binding site present in the 3′-UTRs of mouse Aldh1a3 (Fig. 6A). To examine whether Aldh1a3 is a direct target of miR-483, miR-483 was deleted in MIN6 cells using CRISPR-Cas9 technology. As shown in Fig. 6B, a 90% reduction of miR-483 was observed in miR-483-deleted MIN6 clones (sgRNA-miR483). Consistent with the increase in ALDH1A3 in miR-483 KO mice, ALDH1A3 protein expression was also largely increased in sgRNA-miR483 cells validated by western blot (Fig. 6C). Moreover, insulin secretion was significantly reduced in sgRNA-miR483 cells (Fig. 6D), which was consistent with the impaired insulin secretion in miR483–/– mice.

Figure 6
Aldh1a3 is a direct target of miR-483 in pancreatic β-cells. (A) Alignment of miR-483 and the 3′-UTR of mouse Aldh1a3. The predicted binding sites were indicated in blue. Mutated target sequences were shown in red. (B) RT-qPCR confirmed the miR-483 deletion in MIN6 cells by CRISPR/Cas9 gene technology (sgRNA-miR483). Expression level was normalized to control sgRNA and presented as the means of 3 independent experiments ± SEM. (C) The expression of Aldh1a3 was analyzed by Western blot in sgRNA-miR483 and control MIN6 cells. The experiments were repeated 4 times. (D) Insulin secretion was measured in sgRNA-miR483 and control MIN6 cells at 25 mM glucose. Secreted insulin was normalized to total protein and presented as means of 3 independent experiments. (E) Overexpression of miR-483 by adenovirus Ad-miR483 reduced ALDH1A3 expression in sgRNA-miR483 cells. The experiments were repeated 3 times. (F) Overexpression of miR-483 increased insulin secretion. Islets were isolated from wild type mice and infected with adenovirus Ad-GFP or Ad-miR483. After 48 hours of infection, insulin secretion assay was performed at 16.7 mM glucose. Secreted insulin was normalized to total protein content and presented as means of 5 mice ± SEM. (G) MIN6 cells were transfected with WT or mutant Aldh1a3 3′-UTR luciferase reporter plasmids and followed by adenovirus infection with Ad-miR483 or Ad-GFP. miR-483-directed repression of the luciferase reporter activity was performed 48 hours after transfection. (H) Knockdown of Aldh1a3 by siRNA increased insulin secretion in sgRNA-miR483 cells after palmitate treatment. Two different siRNA against Aldh1a3 or scrambler control (Scr) were electroporated into sgRNA-miR483 cells. Two days after electroporation, cells were incubated with or without palmitate (0.5 mM) for 24 hours and insulin secretion was performed at 25 mM glucose. Secreted insulin was normalized to total protein content and presented as means of 3 independent experiments ± SEM. ns, not significant. **P < .01, ***P < .001, or ****P < .0001 vs control.
In parallel, miR-483 was overexpressed in sgRNA-miR483 cells by infection with recombinant adenovirus overexpressing miR-483 (Ad-miR483) (Fig. 6E). After 48 hours of infection, western blot validated that the elevated ALDH1A3 in sgRNA-miR483 cells was dramatically reduced by Ad-miR483 when compared with Ad-GFP control. In contrast to reduced insulin secretion by miR-483 deletion, Ad-miR483 infection enhanced insulin secretion in isolated islets when compared with the Ad-GFP control (Fig. 6F).
To further confirm that Aldh1a3 is a direct target of miR-483, we performed the luciferase reporter assay in MIN6 cells as previously described (). The predicted miR-483 recognition elements (MREs or binding sites) on the mouse Aldh1a3 3′-UTR was synthesized (Aldh1a3-3′UTR-WT, 450 bp) and subcloned into the pRLTK vector (Promega). Mutated MREs (Aldh1a3-3′UTR-MUT, 450 bp) containing a sequence predicted to affect the miR-483 “seed region” was also cloned as a negative control (Fig. 6A). The constructs were electroporated into MIN6 cells, followed by adenoviruses infection with Ad-miR483 or Ad-GFP the next day. Compared with Ad-GFP control, overexpression of miR-483 by Ad-miR483 significantly repressed wild type Aldh1a3-3′UTR-WT luciferase reporter activity (Fig. 6G). In contrast, no obvious repression was observed in the mutant Aldh1a3-3′UTR-MUT reporter activity, confirming that Aldh1a3 is the direct target of miR-483.
To validate that the impaired insulin secretion caused by miR-483 deletion was due to increased ALDH1A3 expression, Aldh1a3 was silenced in sgRNA-miR483 cells using Aldh1a3 siRNA. Two days after siRNA transfection, cells were further treated with or without palmitate for 24 hours. As shown in Fig. 6H, compared with scrambler (Scr) siRNA control, Aldh1a3 knockdown by 2 different siRNA oligos significantly restored the reduction of insulin secretion in sgRNA-miR483 cells when cells were treated with palmitate, although no effects were observed in Aldh1a3 siRNA transfected cells in the absence of palmitate. Taken together, the data indicated that miR-483 preserved insulin secretion by targeting Aldh1a3 under stress conditions.
Discussion
We have revealed an important physiological role for miR-483 in β-cells by utilizing a mouse model with β-cell-specific deletion of miR-483. In the absence of miR-483, diet-induced hyperglycemia and glucose intolerance was potentiated in HFD-fed miR483–/– mice. These changes were due to a marked reduction in diet-stimulated insulin release but not to loss of β-cell mass in miR483–/– mice. Intriguingly, although β-cell mass was maintained in miR483–/– mice, miR-483 deficiency actually resulted in the loss of β-cell features, as indicated by a massive increase in ALDH1A3-positive β-cells, which are normally excluded from β-cells. Moreover, Aldh1a3 was validated as a direct target of miR-483 and overexpression of miR-483 repressed Aldh1a3 expression. The disruption of miR-483 also appeared to alter mitochondrial gene expression and induce unfavorable blood lipid profile, including increased LDL and decreased HDL. Collectively, our work indicated that miR-483 is critical in protecting β-cell function by repressing β-cell disallowed gene Aldh1a3.
ALDH1A3 is disallowed in mature β-cells and elevated ALDH1A3 expression is a feature of failing β-cells in both rodent and human T2D (, , ). miRNAs have been identified as important contributors to tissue-specific gene disallowance (). Mct1 (monocarboxylate carrier 1), a lactate/pyruvate transporter expressing in all tissues except adult β-cells, is targeted by the β-cell-enriched miR-29 family (). Pdgfra (platelet-derived growth factor receptor a) and Yap1 (Yes-associated protein 1), both β-cell growth drivers and selectively repressed in β-cells, are directly targeted by miR-34a and miR-375, respectively (, ). In the present study, Aldh1a3 appeared to be directly targeted by miR-483, and β-cell-specific deletion of miR-483 significantly increased HFD-induced ALDH1A3 expression in β-cells. Our previous study indicated that the miR-483 level is much higher in β-cells than in α-cells (), pointing to a role for this miRNA in keeping ALDH1A3 expression repressed in mature β-cells. Upregulation of miR-483 was also reported in the islets of prediabetic db/db mice (), which is likely a compensatory response intended to sustain insulin secretion and repress stress-induced ALDH1A3.
Although induction of ALDH1A3 was exhibited in diet-induced miR483–/– mice, the declines we observed in β-cell mass and proliferation were not observed within the time frame studied, suggesting that ALDH1A3 is an initiator of β-cell dysfunction. Genetic ablation of miR-483 resulted in defective insulin secretion without a reduction in β-cell mass, demonstrating that impaired insulin secretion initiates β-cell dysfunction and eventually leads to β-cell dedifferentiation. This is consistent with previous reports that a metabolic defect predisposes to β-cell dedifferentiation (, ). Flow-sorted ALDH1A3-positive β-cells lose their ability to secrete insulin when compared with healthy ALDH1A3-negative β-cells (). In addition, mice lacking KATP channels (either Kir6.2 or Sur1) exhibit destabilized metabolic coupling of insulin secretion with increased ALDH1A3 expression (, ). All these ALDH1A3-positive β-cells undergo conversion to glucagon- or somatostatin-immunoreactive cells, or regression to progenitor-like cells (hormone-negative including insulin, glucagon, and somatostatin) in human T2D (, ). The β-cell fate of ALDH1A3-positive cells in miR-483 KO mice remains to be verified during disease progression.
miR-483 deficiency causes a progressive reduction in insulin output in diet-induced mice and palmitate-treated islets, suggesting the defective insulin secretion was caused by increased ALDH1A3 expression. Indeed, overexpression of ALDH1A3 was reported to reduce insulin secretion (). Our study validated that silence of ALDH1A3 partially restored insulin secretion under palmitate-induced stress condition. Moreover, overexpression of miR-483 could repress ALDH1A3 expression and improve insulin secretion capacity. However, the reduced insulin output in miR-483 KO mice after a glucose challenge may not be only contributed by elevated ALDH1A3, because a miRNA can target several targets under certain conditions (, ). SOCS3 (suppressor of cytokine signaling 3) was also the target of miR-483 and overexpression of miR-483 increased insulin secretion in isolated islets by targeting SOCS3 (). Consistent with ALDH1A3, SOCS3 expression is significantly increased in islets from diabetic patients and animal models. Inflammation signals mediated by SOCS3-STAT3 pathway trigger β-cell dedifferentiation (). How miR-483 regulates both ALDH1A3 and SOCS3, as well as whether SOCS3 participates in ALDH1A3-mediated β-cell dedifferentiation, remain to be investigated. Notably, abnormal activation of STAT3 signaling pathway significantly promotes ALDH1A3 expression in a variety of human malignant tumors ().
ALDH1A3 is a detoxifying enzyme and involved in lipid peroxidation and amino acid metabolism (). Therefore, its upregulation in miR483–/– mice could result in oxidative stress and lipotoxicity. Indeed, miR-483 deletion induced unfavorable blood lipid profile, including increased LDL and decreased HDL in miR-483–/– mice compared with control mice. Dyslipidemia is a major risk factor for developing T2D (). Islets exposed to LDL show a decrease in insulin secretion, leading to impaired insulin synthesis and apoptosis. In contrast, HDL can protect β-cells from various stresses induced by hyperglycemia, cytokines, and oxidized LDL (). Our transcriptome analysis revealed that miR-483 deficiency induced alteration in retinol and arachidonic acid metabolisms, as well as the elevation of mitochondrial enzymes, such as apolipoproteins and cytochrome P450 enzymes, indicating miR-483 deficiency may cause mitochondrial dysfunction. We also observed that disruption of miR-483 was associated with increased expression of Pgter3, the gene for the prostaglandin E receptor 3 (EP3), which is induced in diabetic islets and linked to impaired insulin secretion and β-cell proliferation (, ). Moreover, the lack of miR-483 enhanced expression of the cholecystokinin A receptor (CCKAR), which is upregulated in the islets from obese or pregnant mice, and involved in adaptive β-cell mass expansion (, ). Hence, further studies will address the defects of miR-483 deficiency on mitochondrial function and the progression to dedifferentiation. Identification of miR-483-mediated actions and cellular components will help understand mechanisms of progression from impaired insulin secretion to β-cell dysfunction and dedifferentiation in the natural history of β-cell failure.
In summary, our work revealed a previously unrecognized miR-483 function wherein miR-483 protects β-cell function by repressing β-cell disallowed gene Aldh1a3. The dysregulated miR-483 may impair insulin secretion and initiate β-cell dedifferentiation during the development of type 2 diabetes. This study offers insight on how miRNAs provide an extra level of regulatory repression of β-cell disallowed genes.
Acknowledgments
We would like to thank the DNA Sequencing Core and Bioinformatics Core at the University of Michigan for performing RNA-sequencing and data analysis.
Financial Support: The work was supported by National Institutes of Health Grants DK103197 (to X. Tang), DK46409 (to L. Satin) and CA246336 (to X.H. Tang).
Author Contributions: Z.W. and X.T. designed, performed the experiments and wrote the manuscript. R.M., X.C., K.M., J.W., Y.M., S.Z., and W.L. conducted some experiments and analyzed data. X.T. and L.S. participated in data analysis and interpretation. All authors edited and approved the final version of the manuscript.
Ad-GFP: adenoviral green fluorescent protein
BrdU: 5-bromo-2′ deoxyuridine
HDL: high-density lipoprotein
HFD: high-fat diet
LDL: low-density lipoprotein
KO: knockout
RT-qPCR: quantitative reverse transcription polymerase chain reaction
SEM: standard error of the mean
T2D: type 2 diabetes
TC: total cholesterol
TG: triglyceride
TUNEL: terminal-deoxynucleotidyl-transferase-mediated dUTP-nick-end labeling
UTR: untranslated region
References
- 1. Alejandro EU, Gregg B, Blandino-Rosano M, Cras-Méneur C, Bernal-Mizrachi E. Natural history of β-cell adaptation and failure in type 2 diabetes. Mol Aspects Med. 2015;42:19–41.
- 2. Ahlqvist E, Storm P, Käräjämäki A, et al Novel subgroups of adult-onset diabetes and their association with outcomes: a data-driven cluster analysis of six variables. Lancet Diabetes Endocrinol. 2018;6(5):361–369.
- 3. Kassem SA, Ariel I, Thornton PS, Scheimberg I, Glaser B. Beta-cell proliferation and apoptosis in the developing normal human pancreas and in hyperinsulinism of infancy. Diabetes. 2000;49(8):1325–1333.
- 4. Talchai C, Xuan S, Lin HV, Sussel L, Accili D. Pancreatic β cell dedifferentiation as a mechanism of diabetic β cell failure. Cell. 2012;150(6):1223–1234.
- 5. Wang Z, York NW, Nichols CG, Remedi MS. Pancreatic β cell dedifferentiation in diabetes and redifferentiation following insulin therapy. Cell Metab. 2014;19(5):872–882.
- 6. Cinti F, Bouchi R, Kim-Muller JY, et al Evidence of β-cell dedifferentiation in human type 2 diabetes. J Clin Endocrinol Metab. 2016;101(3):1044–1054.
- 7. Bensellam M, Jonas JC, Laybutt DR. Mechanisms of β-cell dedifferentiation in diabetes: recent findings and future research directions. J Endocrinol. 2018;236(2):R109–R143.
- 8. Rutter GA, Georgiadou E, Martinez-Sanchez A, Pullen TJ. Metabolic and functional specialisations of the pancreatic beta cell: gene disallowance, mitochondrial metabolism and intercellular connectivity. Diabetologia. 2020;63(10):1990–1998.
- 9. Kim-Muller JY, Fan J, Kim YJ, et al Aldehyde dehydrogenase 1a3 defines a subset of failing pancreatic β cells in diabetic mice. Nat Commun. 2016;7:12631.
- 10. Ishida E, Kim-Muller JY, Accili D. Pair feeding, but not insulin, phloridzin, or rosiglitazone treatment, curtails markers of β-cell dedifferentiation in db/db mice. Diabetes. 2017;66(8):2092–2101.
- 11. Stancill JS, Cartailler JP, Clayton HW, et al Chronic β-cell depolarization impairs β-cell identity by disrupting a network of Ca2+-regulated genes. Diabetes. 2017;66(8):2175–2187.
- 12. Bartel DP. MicroRNAs: target recognition and regulatory functions. Cell. 2009;136(2):215–233.
- 13. LaPierre MP, Stoffel M. MicroRNAs as stress regulators in pancreatic beta cells and diabetes. Mol Metab. 2017;6(9):1010–1023.
- 14. Eliasson L, Regazzi R. Micro(RNA) management and mismanagement of the islet. J Mol Biol. 2020;432(5):1419–1428.
- 15. Poy MN, Hausser J, Trajkovski M, et al miR-375 maintains normal pancreatic alpha- and beta-cell mass. Proc Natl Acad Sci U S A. 2009;106(14):5813–5818.
- 16. Nesca V, Guay C, Jacovetti C, et al Identification of particular groups of microRNAs that positively or negatively impact on beta cell function in obese models of type 2 diabetes. Diabetologia. 2013;56(10):2203–2212.
- 17. Latreille M, Hausser J, Stützer I, et al MicroRNA-7a regulates pancreatic β cell function. J Clin Invest. 2014;124(6):2722–2735.
- 18. Roggli E, Gattesco S, Caille D, et al Changes in microRNA expression contribute to pancreatic β-cell dysfunction in prediabetic NOD mice. Diabetes. 2012;61(7):1742–1751.
- 19. Sims EK, Lakhter AJ, Anderson-Baucum E, Kono T, Tong X, Evans-Molina C. MicroRNA 21 targets BCL2 mRNA to increase apoptosis in rat and human beta cells. Diabetologia. 2017;60(6):1057–1065.
- 20. Martinez-Sanchez A, Nguyen-Tu MS, Rutter GA. DICER inactivation identifies pancreatic β-cell “disallowed” genes targeted by MicroRNAs. Mol Endocrinol. 2015;29(7):1067–1079.
- 21. Mohan R, Mao Y, Zhang S, et al Differentially expressed MicroRNA-483 confers distinct functions in pancreatic β- and α-cells. J Biol Chem. 2015;290(32):19955–19966.
- 22. Thorens B, Tarussio D, Maestro MA, Rovira M, Heikkilä E, Ferrer J. Ins1(Cre) knock-in mice for beta cell-specific gene recombination. Diabetologia. 2015;58(3):558–565.
- 23. Brissova M, Fowler M, Wiebe P, et al Intraislet endothelial cells contribute to revascularization of transplanted pancreatic islets. Diabetes. 2004;53(5):1318–1325.
- 24. Ciregia F, Bugliani M, Ronci M, et al Palmitate-induced lipotoxicity alters acetylation of multiple proteins in clonal β cells and human pancreatic islets. Sci Rep. 2017;7(1):13445.
- 25. RRID:AB_2783626.
- 26. Mosser RE, Maulis MF, Moullé VS, et al High-fat diet-induced β-cell proliferation occurs prior to insulin resistance in C57Bl/6J male mice. Am J Physiol Endocrinol Metab. 2015;308(7): E573–E582.
- 27. RRID:AB_260137.
- 28. RRID:AB_2665496.
- 29. RRID:AB_143165.
- 30. RRID:AB_141372.
- 31. RRID:AB_2813902.
- 32. RRID:AB_443209.
- 33. RRID:AB_2783837.
- 34. Zhang ZH, Jhaveri DJ, Marshall VM, et al A comparative study of techniques for differential expression analysis on RNA-Seq data. PLoS One. 2014;9(8):e103207.
- 35. Guo A, Daniels NA, Thuma J, McCall KD, Malgor R, Schwartz FL. Diet is critical for prolonged glycemic control after short-term insulin treatment in high-fat diet-induced type 2 diabetic male mice. PLoS One. 2015;10(1):e0117556.
- 36. Ran FA, Hsu PD, Wright J, Agarwala V, Scott DA, Zhang F. Genome engineering using the CRISPR-Cas9 system. Nat Protoc. 2013;8(11):2281–2308.
- 37. RRID:AB_476744.
- 38. Wang Z, Mohan R, Chen X, et al microRNA-483 protects pancreatic β cells by targeting ALDH1A3: Figure 1. Figshare. doi: 10.6084/m9.figshare.13446359.
- 39. Wang Z, Mohan R, Chen X, et al microRNA-483 protects pancreatic β cells by targeting ALDH1A3: Figure 2. Figshare. doi: 10.6084/m9.figshare.13446422.
- 40. Wang Z, Mohan R, Chen X, et al microRNA-483 protects pancreatic β cells by targeting ALDH1A3: Table 1. Figshare. doi: 10.6084/m9.figshare.13445873
- 41. Hang Y, Yamamoto T, Benninger RK, et al The MafA transcription factor becomes essential to islet β-cells soon after birth. Diabetes. 2014;63(6):1994–2005.
- 42. Mezza T, Cinti F, Cefalo CMA, Pontecorvi A, Kulkarni RN, Giaccari A. β-cell fate in human insulin resistance and type 2 diabetes: a perspective on islet plasticity. Diabetes. 2019;68(6):1121–1129.
- 43. Thorrez L, Laudadio I, Van Deun K, et al Tissue-specific disallowance of housekeeping genes: the other face of cell differentiation. Genome Res. 2011;21(1):95–105.
- 44. Pullen TJ, da Silva Xavier G, Kelsey G, Rutter GA. miR-29a and miR-29b contribute to pancreatic beta-cell-specific silencing of monocarboxylate transporter 1 (Mct1). Mol Cell Biol. 2011;31(15):3182–3194.
- 45. Tugay K, Guay C, Marques AC, et al Role of microRNAs in the age-associated decline of pancreatic beta cell function in rat islets. Diabetologia. 2016;59(1):161–169.
- 46. Zhang ZW, Men T, Feng RC, Li YC, Zhou D, Teng CB. miR-375 inhibits proliferation of mouse pancreatic progenitor cells by targeting YAP1. Cell Physiol Biochem. 2013;32(6):1808–1817.
- 47. Kim-Muller JY, Zhao S, Srivastava S, et al Metabolic inflexibility impairs insulin secretion and results in MODY-like diabetes in triple FoxO-deficient mice. Cell Metab. 2014;20(4):593–602.
- 48. Zhang J, Liu F. The De-, Re-, and trans-differentiation of β-cells: regulation and function. Semin Cell Dev Biol. 2020;103:68–75.
- 49. Shimamura M, Karasawa H, Sakakibara S, Shinagawa A. Raldh3 expression in diabetic islets reciprocally regulates secretion of insulin and glucagon from pancreatic islets. Biochem Biophys Res Commun. 2010;401(1):79–84.
- 50. Hausser J, Zavolan M. Identification and consequences of miRNA-target interactions–beyond repression of gene expression. Nat Rev Genet. 2014;15(9):599–612.
- 51. Seitz H. Issues in current microRNA target identification methods. RNA Biol. 2017;14(7):831–834.
- 52. Nordmann TM, Dror E, Schulze F, et al The role of inflammation in β-cell dedifferentiation. Sci Rep. 2017;7(1):6285.
- 53. Shao C, Sullivan JP, Girard L, et al Essential role of aldehyde dehydrogenase 1A3 for the maintenance of non-small cell lung cancer stem cells is associated with the STAT3 pathway. Clin Cancer Res. 2014;20(15):4154–4166.
- 54. Duan JJ, Cai J, Guo YF, Bian XW, Yu SC. ALDH1A3, a metabolic target for cancer diagnosis and therapy. Int J Cancer. 2016;139(5):965–975.
- 55. Bardini G, Rotella CM, Giannini S. Dyslipidemia and diabetes: reciprocal impact of impaired lipid metabolism and Beta-cell dysfunction on micro- and macrovascular complications. Rev Diabet Stud. 2012;9(2-3):82–93.
- 56. Pétremand J, Puyal J, Chatton JY, et al HDLs protect pancreatic β-cells against ER stress by restoring protein folding and trafficking. Diabetes. 2012;61(5):1100–1111.
- 57. Kimple ME, Keller MP, Rabaglia MR, et al Prostaglandin E2 receptor, EP3, is induced in diabetic islets and negatively regulates glucose- and hormone-stimulated insulin secretion. Diabetes. 2013;62(6):1904–1912.
- 58. Carboneau BA, Allan JA, Townsend SE, Kimple ME, Breyer RM, Gannon M. Opposing effects of prostaglandin E2 receptors EP3 and EP4 on mouse and human β-cell survival and proliferation. Mol Metab. 2017;6(6):548–559.
- 59. Lavine JA, Kibbe CR, Baan M, et al Cholecystokinin expression in the β-cell leads to increased β-cell area in aged mice and protects from streptozotocin-induced diabetes and apoptosis. Am J Physiol Endocrinol Metab. 2015;309(10):E819–E828.
- 60. Linnemann AK, Davis DB. Glucagon-like peptide-1 and cholecystokinin production and signaling in the pancreatic islet as an adaptive response to obesity. J Diabetes Investig. 2016;7(Suppl 1):44–49.