Introduction
Prenatal diagnosis is a multidisciplinary clinical field aimed at detecting developmental disorders early and accurately during pregnancy. Fetal ultrasound (US) can detect structural anomalies, which are present in approximately 3% of all pregnancies. Genetic testing enables the identification of the underlying aetiology of the fetal phenotype, thus improving the ability to counsel families, aiding in the prognosis and management of the pregnancy, as well as defining the risk of recurrence for future offspring and other family members.
The advent of next-generation sequencing (NGS) has become a significant milestone in clinical genetics due to its capability to analyse many genes and to detect a broad spectrum of disease-causing variants in a cost-effective manner. NGS allows for the analysis of gene panels (selected lists of 100/1000 genes), the coding region of the genome (exome sequencing (ES)) or the entire genome (whole-genome sequencing (WGS)). While conventional karyotyping, quantitative fluorescence-PCR (QF-PCR) and chromosomal microarray analysis (CMA) can identify around 40% of fetal congenital anomalies with a genetic origin, additional studies are required for detecting monogenic disorders. As a second-tier genetic test, NGS has substantially increased the prenatal diagnostic yield, with a detection rate of overall 12.5%, ranging from 10% to 40% when specific malformation/systems are evaluated.
One of the challenges of NGS in the prenatal scenario is that fetal phenotyping is limited to the information obtained by US, and the prenatal presentation of most genetic syndromes has not been described so far. Consequently, interpreting molecular findings and correlating them with fetal phenotype pose significant challenges, also adding complexity to the genetic counselling process. Additionally, clinicians and laboratories must decide which findings to report, while dealing with challenges in obtaining proper informed consent and managing the vast amount of information generated by NGS diagnostic tests.
Some scientific societies worldwide have developed guidelines regarding prenatal NGS diagnostic tests. Although the Spanish Society of Gynecology and Obstetrics (SEGO) has recently published a prenatal diagnosis guideline recommending the use of NGS technologies in case of fetal malformations, prenatal NGS diagnostic tests are not currently widely accessible in Spain, and, their clinical implementation varies significantly among different healthcare centres.
This document addresses the clinical application of fetal NGS diagnostic tests in Spain and aims to establish comprehensive guidelines for its implementation into prenatal care. It provides recommendations for the use of NGS diagnostic tests during pregnancy, specifically for professionals offering prenatal genetic services in Spain. The statement was developed collaboratively by a multidisciplinary working group representing the Spanish Association of Prenatal Diagnosis and SEGO as well as experts in clinical genetics and genetic counselling.
Technical considerations
Source of DNA in prenatal diagnosis
NGS requires only a small amount of high-quality DNA. Regardless of the technique used, protocols can be optimised to use <100 ng DNA, making direct fetal DNA extraction feasible without the need for cell culturing. DNA can be obtained from chorionic villi sampling (CVS), amniotic fluid (AF) or cordocentesis, although CVS and AF are the main sources of fetal DNA. Maternal cell contamination is an issue for both extraction methods and could influence subsequent results. Therefore, genetic identification of prenatal samples compared with maternal genotype (using STR or QF-PCR) should be performed before prenatal NGS analysis.
CVS is an early source of fetal DNA (10th–14th gestational weeks) that can be performed transcervically or transabdominally. Confined placental mosaicism refers to the presence of genetic abnormalities within the placental tissue but not in the fetus itself. This phenomenon arises due to the distinct cell lineages from which the placenta and fetus develop during early embryonic stages. Consequently, genetic alterations may occur in placental cells that are not observed in cells of the fetus. This issue must be considered when analysing DNA from CVS samples, especially for chromosomal anomalies, in cases where there is no clear relationship between the genetic finding and the observed fetal phenotype. When this situation occurs, further tissue sampling (amniocentesis) should be performed to fully confirm the presence of the genetic alteration in the fetus.
AF obtained by amniocentesis can be obtained from the 15th week of gestation to the end of the pregnancy. It contains a heterogeneous population of fetal-derived cells and, unlike CVS, it has a lower rate of maternal cell contamination and no confined placental mosaicism.
Other samples such as fetal blood can also be used. Fetal blood is obtained by cordocentesis, and it can be performed from 18th week of gestation onwards.
Parallel cell culturing can be used as a back-up DNA source, especially in low DNA yield prenatal samples, such as AF. This back-up DNA can be used to repeat, confirm or further analysis.
NGS technical concepts
To understand concepts about quality, analytic issues and reporting, it is important to understand some concepts related to NGS technologies. These concepts will elucidate the technical approach by which a variant can be analysed or interpreted. Some of these definitions are:
Massive sequencing: group of technologies designed to sequence large numbers of nucleic acids segments (both DNA and RNA) simultaneously and in parallel, in a shorter amount of time and at a lower cost per base compared with traditional methods.
Genome: non-coding (introns) and coding (exons) regions.
Exome: set of coding regions within the genome (2% of the genome).
Disease-gene panel: genetic test that simultaneously studies a given set of genes, which are associated with a specific pathology.
Coverage: percentage of bases of the reference genome that are sequenced a given number of times. Coverage should be included in the reports to highlight when critical genes are not fully covered.
Depth: represents the average number of times each base in the genome is sequenced in the DNA fragments. Appropriate depth values depend on the sequencing technique’s application (gene panel, exome or genome) and the allele frequency of the variants to be analysed (germline and somatic).
Uniformity (or coverage uniformity): describes the read distribution along target regions of the genome after being captured and sequenced. Uniformity indicates the capture efficiency. Low uniformity shows that there will be a higher possibility of variable depth between the captured areas. This means that it will be necessary to sequence more data to achieve minimal coverage and depth among the panel. Conversely, high uniformity indicates that little to no additional sequencing is needed to achieve these parameters. For example, 100× median depth is recommended to achieve >97% coverage at 20× when uniformity is approximately 85%. In processes with higher uniformity, less median depth (and lower costs) will be necessary to achieve the same minimal depth.
Variant allele frequency (VAF): VAF is the percentage of variant reads for a specific DNA variant divided by the overall coverage at that locus. VAF can be used as a measure of the proportion of DNA molecules in the original specimen carrying the variant. For constitutional genetic testing, heterozygous loci should be near 50% VAF, homozygous loci should be near 100% and reference loci should be near 0%.
Human Phenotype Ontology (HPO, https://hpo.jax.org/app/): provides a standardised vocabulary of phenotypic abnormalities found in human diseases.
What technical limitations must be considered in NGS diagnostic tests for prenatal diagnosis?
NGS capture-based diagnostic tests (panels, exome) are not suitable for detecting inversions, translocations, triploid, triplet expansions or epigenetic alterations (methylation, acetylation). Both panels and exome/genome allow using predictive algorithms for CNVs (duplications and deletions) of variable size depending on the methodology used, ranging from one exon to trisomies. However, these algorithms are still considered screening tests and their results should be confirmed with an additional technique, such as karyotyping, FISH, CMA, multiplex ligation-dependent probe amplification (MLPA) or digital PCR.
Similarly, some algorithms can detect uniparental isodisomy. However, since isodisomy is not the only possible source of uniparental disomy, this finding must be confirmed by another diagnostic technique.
The detection of single nucleotide variants (SNVs) and indels by NGS diagnostic tests is diagnostic and may not require confirmation with other techniques.
Since response time in prenatal diagnosis is critical, it is imperative to achieve faster turnaround times compared with traditional constitutional studies.
Quality assessment of NGS procedures in prenatal diagnosis
An assessment of the system is necessary to ensure that the chemistry, capture system, sequencer and bioinformatics processes will allow to obtain accurate results. The analysis will be performed with germline detection algorithms, which are designed to detect variants that are constitutional and not acquired due to malignant processes, such as cancer. Given the special circumstances of prenatal samples, such validation should include samples of prenatal origin. The validation process should indicate sensitivity and technical specificity of the system for detecting SNVs, indels, CNVs and other genomic variations, if they can be analysed. Additionally, the ability to detect clonal mosaicism and determine its percentage should also be included.
Considerations for using prenatal NGS diagnostic tests
Prenatal phenotypic relation to most genetic conditions have not been extensively reported. The application of prenatal NGS diagnostic tests will improve our knowledge in prenatal genotype-phenotype conditions (phenotype expansion). It is crucial to take this into account when analysing the variants identified as potentially causatives.
The gestational age at which NGS diagnostic tests are performed should be considered, since fetal phenotype might evolve over time. If new clinical information becomes available, either during pregnancy, postnatally or through necropsy findings after termination of pregnancy or fetal demise, exome reanalysis should be considered.
Different approaches can be applied in prenatal NGS diagnostic tests, with their limitations and advantages:
Gene panel sequencing. A selected set of genes (ranging from a few to hundreds) are studied in massive sequencing gene panels. The advantages of this approach are reduced costs compared with ES, smaller amount of data to be stored and less uncertainty during analysis. However, it is not easily updatable, which entails the need to design and sequence a new panel if new genes are discovered or if the fetal phenotype evolves.
ES. Capture system to sequence exons and flank intron regions of approximately 20 000 genes. Bioinformatics can be used to analyse ES either partially or totally. There are three possibilities:
HPO-driven ES (analysing genes associated with specific clinical phenotypes). This approach is based on determining fetal phenotype by US and filtering genes associated with a specific phenotype. Limitations include phenotyping that occurs at a specific moment in time and evolves throughout pregnancy and, in some cases, the lack of description of prenatal HPO.
Virtual panel ES. This approach has the advantage of maintaining the low uncertainty levels in gene panels. It also allows for further analysis if the phenotype evolves or if the genetic cause has not been identified with the initial panel. Virtual panels can range from a few genes (those associated with a specific clinical condition) to hundreds or thousands of them. The most comprehensive virtual panel ES is usually called ‘clinical ES’ and consists of an updated panel of all morbid OMIM genes (approximately 4800 genes).
Whole-exome sequencing (WES). With this approach, large amount of data is obtained, therefore, the analysis can be difficult and time-consuming. In addition, there may be a high-level of uncertainty. However, this approach allows for the investigation of novel genes associated with specific phenotypes (gene discovery).
WGS. WGS allows sequencing of all coding and non-coding regions. In general, WGS studies require an average depth of approximately 30× and are usually focused on detecting specific gene panels and phenotypes. Given the complexity of prenatal diagnosis at present, whole genome data should not be used for genes or genomic regions not clearly associated with clinical disease. The advantages of this approach include more homogeneous coverage, which allows the identification of structural variants and repetitive regions in addition to SNVs. However, it requires more complex bioinformatics processing and more capacity in the data storage systems.
Although we have provided explanations for different NGS diagnostic approaches (panels, ES, WGS), we strongly recommend the use of ES in prenatal diagnosis for the reasons previously detailed. Therefore, all considerations regarding clinical considerations, reported findings and genetic counselling will be based on the use of ES.
Trio ES (parents and fetus) is recommended in prenatal diagnosis because it allows for filtering out many non-informative variants and it speeds up response time.
The adopted approach should be clearly stated in the results report. The report should describe which genes have been analysed and the coverage of each one of them, if possible, to ensure that no critical related genes have been missed in such analysis.
NGS diagnostic tests data storage and data protection policies
Genetic information of NGS studies is regulated by the General Data Protection Regulation of the European Parliament and of the Council 2016/679 (GDPR). Patients and their representatives must be informed about the purpose of using their data, its maintenance and they must provide consent for any additional use of their data beyond the original purpose (the genetic diagnosis). According to the GDPR, consent to the use or maintenance of genetic data can be revoked by the individual, who can request the deletion of the data at any time. Likewise, the laboratory must specify the destination of such data, which must be aggregated and pseudo-anonymised to avoid the identification and genetic analysis of the individual once its storage is not necessary for consent purpose.
NGS diagnostic tests data, including any process data files (FASTQ, BAM, BAI and VCF files), are large enough that they require high-capacity data storage tools. Such data should be stored, as explained in the consent form, in tools with built-in security systems to prevent any leakage of information. The use of servers and cloud storage systems must be done in accordance with the GDPR. Any use of biological samples or data (including storage) in a country outside the European Union or not approved in the list of GDPR compliant countries, which is continuously updated, must be explicitly communicated. This point is especially important in the case of cloud storage systems.
Classification of variants identified in prenatal NGS diagnostic tests
Variants detected by an NGS-based study should be:
Named according to the Human Genome Variation Society (HGVS) guidelines (http://www.HGVS.org/varnomen).
Classified according to criteria based on the American College of Medical Genetics (ACMG) guidelines: pathogenic, likely pathogenic, of uncertain significance, likely benign and benign.
Prioritised according to their possible causal relationship: primary (variants with possible clinical implications in the genes related to the primary testing indication), incidental (unexpected variants with possible clinical implications and unrelated to the primary testing indication) and secondary (variants in medically actionable genes listed in ACMG).
Clinical considerations
When prenatal NGS diagnostic tests are recommended
NGS diagnostic tests are recommended when single or multiple structural abnormalities with a suggestive pattern of monogenic origin are detected by US (a 20% expected yield is the usually applied threshold not formally recognised). Some of these specific indications are summarised in table 1. Anomalies with a diagnostic yield of >10% may also be considered soon (table 2). NGS diagnostic tests are mostly applied in cases where no genetic alterations have been identified after QF-PCR and CMA. Occasionally, if there is a specific diagnostic approach in which SNVs are more prevalent than CNVs, some authors suggest performing a first-tier NGS analysis, without the need for CMA, on a case-by-case basis. NGS diagnostic tests may also be used as first-tier genetic tests to assess fetal phenotypes highly suggestive of monogenic anomalies not listed in table 1.
NGS studies should also be recommended for pregnancies with a strong suspicion of recurrence based on family history (previous fetus or stillbirth with structural anomalies, or previous affected children), where neither prenatal nor postnatal genetic studies have been performed (and a sample is not available). NGS diagnostic tests should not be performed in a fetal sample obtained by indications other than those previously mentioned (with an estimated diagnostic yield).
It is important to evaluate each patient with a multidisciplinary team including clinical and laboratory geneticists, genetic counsellors, fetal medicine specialists, neonatologists and/or paediatricians, among other medical specialists.
Considerations regarding findings to be reported in prenatal setting
The implementation of NGS diagnostic tests in prenatal diagnosis has increased the diagnostic yield in comparison to conventional diagnostic techniques (QF-PCR, karyotyping, CMA). However, this has also increased the number of variants to be considered or analysed, the number of VUS and the possibility of detecting variants unrelated to the primary testing indication, especially when ES is performed (incidental and secondary).
In the prenatal setting, the uncertainty of the results should be minimised. There is an international consensus to perform prenatal ES using a trio-based strategy instead of a single fetal exome. It allows to decrease the number of potentially detectable VUS through segregation and reduces the waiting time for results.
However, there is no international consensus on the findings to be reported. Therefore, each centre must clearly establish the variants to be reported, with an appropriate genetic counselling, and in accordance with an informed consent form previously signed by both parents.
Primary findings
There is a consensus among the different international guidelines regarding the primary findings. It is recommended to report variants with possible clinical implications in genes associated with the indication of the study: pathogenic/likely pathogenic variants and VUS in compound heterozygosis with another pathogenic/likely pathogenic variant in recessive genes.
Incidental findings
Clinical information in the prenatal context is frequently limited, since many genetic diseases are not detectable by fetal US, and prenatal manifestations of most genetic conditions are unknown. Some international scientific societies such as the American College of Medical Genetics and the Canadian College of Medical Geneticists (respectively ACMG and CCMG) have a clear position regarding which incidental findings should be reported. Both recommend reporting clinically significant variants (pathogenic or likely pathogenic) in genes with high penetrance that are associated with moderate or severe childhood-onset diseases.
There is a consensus that fetal carrier status for recessive diseases and X linked conditions in female fetuses unrelated to the primary indication for testing should not be reported. However, parental carrier status, potentially detectable when trio studies are performed, could be relevant for the reproductive future decisions.
When a ‘trio’ design is performed, consideration should be given to managing parental incidental findings, such as carrier status for genetic disorders or variants in genes associated with late-onset diseases. Laboratories or centres should establish clear policies for reporting them, and if reported, it should be previously discussed with the parents.
Trio ES approach could reveal non-paternity (or non-maternity, eg, in egg donor in vitro fertilisation embryos) and this should be reflected in the informed consent form.
Secondary findings
The ACMG suggests reporting secondary findings in the prenatal setting.9 However, other scientific societies do not recommend reporting them, although they leave the final decision to each centre or laboratory performing the analysis.
Reporting secondary findings should be discussed with the pregnant person or parents in the pre-test counselling, and it should be included in the informed consent.
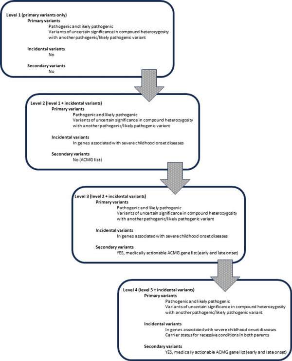
We suggest four distinct levels to consider when reporting exome findings (figure 1). Each centre should determine which level to assume, and it should be clearly stated in the informed consent form. Although the four levels are suggestive of being used, based on the literature review and preceding information, the authors suggest level 2 as the best option regarding clinical and ethical issues to be used in prenatal diagnosis.

Figure 1
Proposed levels regarding the type of findings to be reported in the prenatal setting after a whole-exome sequencing study. ACMG, American College of Medical Genetics.
Considerations in the pre-test and post-test genetic counselling for ES
Prenatal setting has some challenges that should be considered to offer an appropriate pre-test and post-test genetic counselling to the families. These are the key issues to be discussed with parents (some of them should be included in the informed consent form, as suggested in table 3):
Pre-test counselling:
The scope and limitations of ES (what will and what will not be detected, since ES cannot detect all molecular causes associated to genetic disorders).
Expected prenatal diagnostic yield is variable and it is phenotype dependent (see tables 1 and 2). It is important to manage patients’ expectations since a molecular diagnosis may not be obtained (inconclusive result).
The variants to be disclosed (pathogenic, likely pathogenic, variants of uncertain significance (VUS)).
The average time to obtain the results and the possibility of receiving them after the birth of the fetus.
Disclosing non-primary findings should be discussed with the parents, offering to opt out of these results.
It is relevant to have DNA samples from both parents to facilitate the interpretation of fetal genetic findings, both for trio exome and for expedited segregation studies in case the initial approach was not trio.
False paternity/maternity can be detected when parental samples are analysed.
In single or double gamete donation, the fertility clinic should confirm that donor’s DNA can be provided if required. Otherwise, exome analysis could bear limited results, and this should be discussed with the parents.
Since fetal genetic data may have an impact on one or both parents and on the family unit, both biological parents should participate in the informed consent process. If trio exome is performed, both parents must consent for their own sample. The pregnant woman must consent for the invasive technique. In single/duo ES, only the pregnant woman and/or its fetus will be involved, therefore she can consent for both samples.
Some laboratories share genomic data in public databases. Parents must decide whether they consent to share this information.
Post-test counselling:
An inconclusive result does not rule out the possibility of a genetic cause in the fetus, either because scientific knowledge is limited or due to technical limitations of ES.
It is recommended to review and reinterpret VUS over time.
Exome reanalysis should be considered in non-conclusive cases. In a postnatal scenario, it is recommended to perform exome reanalysis in a routine basis after 18 months. However, in a prenatal scenario, it should be considered for ongoing pregnancies with novel US findings or for parents with new reproductive desire, regardless of the timing of the initial analysis.
Conclusion
NGS diagnostic tests increase the diagnostic yield of fetuses with anomalies detected by US, although they have their limitations. National guidelines for the clinical use of NGS diagnostic tests in prenatal diagnosis are mandatory. This committee and the represented societies aim for this guideline to serve as the basis for healthcare professionals working in prenatal care in our country.
Expert committee composition and guideline scope
An open call for creating an expert panel was made to all members of both societies including four different professional categories: obstetricians, clinical and laboratory geneticists and genetic counsellors. The evaluation criteria were to fulfil four of these five aspects: (1) minimal experience in prenatal diagnosis (>5 years), (2) having been directly involved in at least 100 prenatal cases using NGS diagnostic tests during the last 2 years, (3) working in a tertiary hospital with a multidisciplinary unit including clinical and laboratory geneticists and fetal medicine specialists where NGS diagnostic tests are implemented in prenatal care, (4) experience in prenatal diagnosis guidelines/best practice publications and (5) teaching experience in fetal medicine and prenatal genomics.
These were the committee’s general objectives: (1) to briefly explain the technical approaches of prenatal NGS diagnostic tests, describing their strengths and limitations, (2) to reach a consensus on which fetal findings should be evaluated for analysis by NGS diagnostic tests and which variants should be reported and (3) to highlight the minimal aspects to be included for informed consent and counselling for families within our country.
The authors would like to thank Drs Carlota Rodó and Javier Fernández for their help reviewing this document.
Contributors All authors wrote and reviewed the document.
Funding The authors have not declared a specific grant for this research from any funding agency in the public, commercial or not-for-profit sectors.
Competing interests MG-H works in NIMGenetics, a private genetics lab currently performing prenatal NGS.
Provenance and peer review Not commissioned; externally peer reviewed.
References
- 1. Persson M, Cnattingius S, Villamor E, et al. Risk of major congenital malformations in relation to maternal overweight and obesity severity: cohort study of 1.2 million Singletons. BMJ 2017;357:j2563. doi:10.1136/bmj.j2563
- 2. Lord J, McMullan DJ, Eberhardt RY, et al. Prenatal exome sequencing analysis in fetal structural anomalies detected by ultrasonography (PAGE): a cohort study. Lancet 2019;393:747–57. doi:10.1016/S0140-6736(18)31940-8
- 3. Wapner RJ, Martin CL, Levy B, et al. Chromosomal microarray versus karyotyping for prenatal diagnosis. N Engl J Med 2012;367:2175–84. doi:10.1056/NEJMoa1203382
- 4. Best S, Wou K, Vora N, et al. Promises, pitfalls, and practicalities of prenatal whole exome sequencing. Prenat Diagn 2018;38:10–9. doi:10.1002/pd.5102
- 5. Emms A, Castleman J, Allen S, et al. Next generation sequencing after invasive prenatal testing in fetuses with congenital malformations: prenatal or neonatal investigation. Genes (Basel) 2022;13:1517. doi:10.3390/genes13091517
- 6. Petrovski S, Aggarwal V, Giordano JL, et al. Whole-exome sequencing in the evaluation of fetal structural anomalies: a prospective cohort study. Lancet 2019;393:758–67. doi:10.1016/S0140-6736(18)32042-7
- 7. Kucińska-Chahwan A, Geremek M, Roszkowski T, et al. Implementation of exome sequencing in prenatal diagnosis and impact on genetic counseling: the Polish experience. Genes (Basel) 2022;13:724. doi:10.3390/genes13050724
- 8. Matthijs G, Souche E, Alders M, et al. Guidelines for diagnostic next-generation sequencing. Eur J Hum Genet 2016;24:2–5. doi:10.1038/ejhg.2015.226
- 9. Monaghan KG, Leach NT, Pekarek D, et al. The use of fetal exome sequencing in prenatal diagnosis: a point to consider document of the American College of Medical Genetics and Genomics (ACMG). Genet Med 2020;22:675–80. doi:10.1038/s41436-019-0731-7
- 10. Borrell A, Gil MM, Molina FS, et al. Invasive techniques in Prenatal diagnosis, practical assistance guide 2022. Prog Obstet Ginecol 2023;66:77–115.
- 11. Zhou J, Zhang M, Li X, et al. Performance comparison of four types of target enrichment baits for exome DNA sequencing. Hereditas 2021;158:10. doi:10.1186/s41065-021-00171-3
- 12. Janicki E, De Rademaeker M, Meunier C, et al. Implementation of exome sequencing in prenatal diagnostics: chances and challenges. Diagnostics (Basel) 2023;13:860. doi:10.3390/diagnostics13050860
- 13. Nagan N, Faulkner NE, Curtis C, et al. Laboratory guidelines for detection, interpretation, and reporting of maternal cell contamination in prenatal analyses a report of the Association for molecular pathology. J Mol Diagn 2011;13:7–11. doi:10.1016/j.jmoldx.2010.11.013
- 14. Coorens THH, Oliver TRW, Sanghvi R, et al. Inherent mosaicism and extensive mutation of human placentas. Nature 2021;592:80–5. doi:10.1038/s41586-021-03345-1
- 15. Hoehn H, Salk D. Morphological and biochemical heterogeneity of amniotic fluid cells in culture. Methods Cell Biol 1982;26:11–34. doi:10.1016/s0091-679x(08)61362-x
- 16. Dhombres F, Morgan P, Chaudhari BP, et al. Prenatal phenotyping: a community effort to enhance the human phenotype ontology. Am J Med Genet C Semin Med Genet 2022;190:231–42. doi:10.1002/ajmg.c.31989
- 17. Van den Veyver IB, Chandler N, Wilkins-Haug LE, et al. International society for prenatal diagnosis updated position statement on the use of genome-wide sequencing for prenatal diagnosis. Prenat Diagn 2022;42:796–803. doi:10.1002/pd.6157
- 18. Deans S, Chitty L, Ellard S, et al. Guidance document: rapid exome sequencing service for fetal anomalies testing. version number: 3. NHS England and NHS Improvement; 2020. Available: https://www.norththamesglh.nhs.uk/wp-content/uploads/Rapid-Prenatal-Exome-Sequencing-R21-FAQ-v1.pdf
- 19. Mone F, McMullan D, Williams D, et al. Evidence to support the clinical utility of prenatal exome sequencing in evaluation of the fetus with congenital. BJOG 2021;128:e39–50. doi:10.1111/1471-0528.16616
- 20. Richards S, Aziz N, Bale S, et al. Standards and guidelines for the interpretation of sequence variants: a joint consensus recommendation of the American College of Medical Genetics and Genomics and the Association for molecular pathology. Genet Med 2015;17:405–24. doi:10.1038/gim.2015.30
- 21. Miller DT, Lee K, Abul-Husn NS, et al. ACMG SF V3.2 list for reporting of secondary findings in clinical Exome and genome sequencing: a policy statement of the American College of Medical Genetics and Genomics (ACMG). Genetics in Medicine 2023;25:100866. doi:10.1016/j.gim.2023.100866
- 22. Pauta M, Martinez-Portilla RJ, Borrell A. Prenatal exome sequencing in recurrent fetal structural anomalies: systematic review and meta-analysis. J Clin Med 2021;10:4739. doi:10.3390/jcm10204739
- 23. Mellis R, Oprych K, Scotchman E, et al. Diagnostic yield of exome sequencing for prenatal diagnosis of fetal structural anomalies: a systematic review and meta-analysis. Prenat Diagn 2022;42:662–85. doi:10.1002/pd.6115
- 24. Pauta M, Campos B, Segura-Puimedon M, et al. Next-generation sequencing gene panels and “solo” clinical exome sequencing applied in structurally abnormal fetuses. Fetal Diagn Ther 2021;48:746–56. doi:10.1159/000519701
- 25. Pauta M, Martinez-Portilla RJ, Borrell A. Diagnostic yield of exome sequencing in fetuses with multisystem malformations: systematic review and meta-analysis. Ultrasound Obstet Gynecol 2022;59:715–22. doi:10.1002/uog.24862
- 26. Blayney GV, Laffan E, Jacob PA, et al. Monogenic conditions and central nervous system anomalies: a prospective study, systematic review and meta-analysis. Prenat Diagn 2024;44:422–31. doi:10.1002/pd.6466
- 27. Pauta M, Martinez-Portilla RJ, Meler E, et al. Diagnostic yield of exome sequencing in isolated fetal growth restriction: systematic review and meta-analysis. Prenat Diagn 2023;43:596–604. doi:10.1002/pd.6339
- 28. Yaron Y, Ofen Glassner V, Mory A, et al. Exome sequencing as first-tier test for fetuses with severe central nervous system structural anomalies. Ultrasound Obstet Gynecol 2022;60:59–67. doi:10.1002/uog.24885
- 29. Lazier J, Hartley T, Brock J-A, et al. Clinical application of fetal genome-wide sequencing during pregnancy: position statement of the Canadian College of Medical Geneticists. J Med Genet 2022;59:931–7. doi:10.1136/jmedgenet-2021-107897
- 30. de Wert G, Dondorp W, Clarke A, et al. Opportunistic genomic screening recommendations of the European Society of Human Genetics. Eur J Hum Genet 2021;29:365–77. doi:10.1038/s41431-020-00758-w
- 31. Vears D, Amor DJ. A framework for reporting secondary and incidental findings in prenatal sequencing: when and for whom Prenat Diagn 2022;42:697–704. doi:10.1002/pd.6097
- 32. Daum H, Harel T, Millo T, et al. Exome sequencing for structurally normal fetuses-yields and ethical issues. Eur J Hum Genet 2023;31:164–8. doi:10.1038/s41431-022-01169-9
- 33. Stark Z, Schofield D, Martyn M, et al. Does Genomic sequencing early in the diagnostic trajectory make a difference? A follow-up study of clinical outcomes and cost-effectiveness. Genet Med 2019;21:173–80. doi:10.1038/s41436-018-0006-8
- 34. Tan NB, Stapleton R, Stark Z, et al. Evaluating systematic reanalysis of clinical genomic data in rare disease from single center experience and literature review. Mol Genet Genomic Med 2020;8:e1508. doi:10.1002/mgg3.1508