Dihydropyrimidine Dehydrogenase Testing prior to Treatment with 5-Fluorouracil, Capecitabine, and Tegafur

A Consensus Paper

  • Wörmann, Bernhard
  • Bokemeyer, Carsten
  • Burmeister, Thomas
  • Köhne, Claus-Henning
  • Schwab, Matthias
  • Arnold, Dirk
  • Blohmer, Jens-Uwe
  • Borner, Markus
  • Brucker, Sara
  • Cascorbi, Ingolf
  • Decker, Thomas
  • de Wit, Maike
  • Dietz, Andreas
  • Einsele, Hermann
  • Eisterer, Wolfgang
  • Folprecht, Gunnar
  • Hilbe, Wolfgang
  • Hoffmann, Jürgen
  • Knauf, Wolfgang
  • Kunzmann, Volker
  • Largiadèr, Carlo R.
  • Lorenzen, Sylvie
  • Lüftner, Diana
  • Moehler, Markus
  • Nöthen, Markus M.
  • Pox, Christian
  • Reinacher-Schick, Anke
  • Scharl, Anton
  • Schlegelberger, Brigitte
  • Seufferlein, Thomas
  • Sinn, Marianne
  • Stroth, Matthias
  • Tamm, Ingo
  • Trümper, Lorenz
  • Wilhelm, Martin
  • Wöll, Ewald
  • Hofheinz, Ralf-Dieter
Oncology Research and Treatment 43(11):p 628-636, November 2020. | DOI: 10.1159/000510258

Background: 5-Fluorouracil (FU) is one of the most commonly used cytostatic drugs in the systemic treatment of cancer. Treatment with FU may cause severe or life-threatening side effects and the treatment-related mortality rate is 0.2–1.0%. Summary: Among other risk factors associated with increased toxicity, a genetic deficiency in dihydropyrimidine dehydrogenase (DPD), an enzyme responsible for the metabolism of FU, is well known. This is due to variants in the DPD gene (DPYD). Up to 9% of European patients carry a DPD gene variant that decreases enzyme activity, and DPD is completely lacking in approximately 0.5% of patients. Here we describe the clinical and genetic background and summarize recommendations for the genetic testing and tailoring of treatment with 5-FU derivatives. The statement was developed as a consensus statement organized by the German Society for Hematology and Medical Oncology in cooperation with 13 medical associations from Austria, Germany, and Switzerland. Key Messages: (i) Patients should be tested for the 4 most common genetic DPYD variants before treatment with drugs containing FU. (ii) Testing forms the basis for a differentiated, risk-adapted algorithm with recommendations for treatment with FU-containing drugs. (iii) Testing may optionally be supplemented by therapeutic drug monitoring.

Introduction

Fluorouracil (FU) is one of the most commonly used cytostatic drugs in the systemic treatment of cancer. FU-containing drugs can have severe or life-threatening side effects on some patient subgroups and the treatment-related mortality rate is 0.2–1.0%. There are a number of risk factors for severe adverse effects from treatment with FU. They may be caused by a genetic deficiency in dihydropyrimidine dehydrogenase (DPD), an enzyme responsible for the metabolism of FU. This is due to variants in the DPD gene (DPYD). Although rare, these are associated with a significant risk of severe, specific side effects in carriers. Given that up to 9% of European patients carry a DPD gene variant that decreases activity, and that DPD is completely lacking in approximately 0.5% of patients, the European Medicines Agency (EMA) has recommended testing all patients for DPD deficiency prior to systemic treatment with the FU-containing drugs 5-FU, capecitabine, and tegafur [].

This article is an English translation of a consensus position paper including recommendations on the testing for DPD gene variants originally published in German in June 2020 by the Deutsche Gesellschaft für Hämatologie und Medizinische Onkologie in cooperation with the following societies and working groups: Deutsche Gesellschaft für Humangenetik, Arbeitsgemeinschaft Internistische Onkologie, Deutsche Gesellschaft für Klinische Pharmakologie und Therapie, Deutsche Gesellschaft für Gastroenterologie, Verdauungs- und Stoffwechselkrank­heiten, Deutsche Gesellschaft für Senologie, Deutsche Gesellschaft für Gynäkologie und Geburtshilfe, Arbeits­gemeinschaft Gynäkologische Onkologie, Deutsche Gesellschaft für Hals-Nasen-Ohrenheilkunde, Deutsche Gesellschaft für Mund-Kiefer-Gesicht-Chirurgie, Berufsverbund der Niedergelassenen Hämatologen und Onkologie in Deutschland, Österreichische Gesellschaft für Hämatologie und Medizinische Onkologie, Arbeitsgemeinschaft der Hämatologen und Onkologen im Krankenhaus, and Schweizerische Gesellschaft für Medizinische Onkologie.

FU, Capecitabine, Tegafur

5-FU is an antimetabolite from the substance class of fluoropyrimidines. It was synthesised for the first time in 1957 [] and has been used in oncology since 1958 [, ]. 5-FU is converted on administration into the active metabolites FdUMP (fluorodeoxyuridine monophosphate), FdUDP (fluorodeoxyuridine diphosphate), and FdUTP (fluorodeoxyuridine triphosphate). The central mechanism of action of 5-FU is the inhibition of thymidylate synthase (TYMS) by FdUMP. TYMS plays a central role in the folate-homocysteine cycle as well as purine and pyrimidine synthesis. FdUDP and FdUTP may be incorporated in RNA and DNA as pyrimidine analogues and inhibit cell division.

5-FU is on the WHO Model List of Essential Medicines. Systemic, intravenous administration of 5-FU is authorised for the treatment of patients with advanced colorectal cancer, gastric cancer, pancreatic cancer, and advanced or metastatic breast cancer. 5-FU is also standard treatment for patients with localised colon, rectal, gastric and pancreatic cancer, advanced oesophageal cancer, cancer of the head and neck, and other, rarer tumour entities, at both localised or advanced stages [, ].

The 2 oral prodrugs capecitabine and tegafur, which also hold marketing authorisations in Germany, Austria, and Switzerland, were developed from 5-FU. Once absorbed, they are metabolised to 5-FU in the liver. Capecitabine is authorised for the treatment of patients with localised colon cancer, advanced colorectal cancer, abdominal cancer, and breast cancer. It is also standard treatment for patients with localised rectal cancer in combination with radiotherapy, patients who fail to achieve pathologically complete remission following neoadjuvant chemotherapy for triple-negative breast cancer, and for other 5-FU-sensitive cancers [, ]. Tegafur is authorised for use in a fixed combination with gimeracil and oteracil (Teysuno®) in the treatment of patients with advanced gastric cancer.

A 5-FU ointment formulation is also available. This is authorised for topical treatment of patients with solar and senile keratosis, Bowen’s disease, single or multiple superficial basal cell carcinomas, and pre-malignant growths on irradiated skin. There have been isolated reports of symptomatic neutrophilic leukopenia and characteristic neurologic side effects following topical treatment with 5-FU [] and these are also cited in the Summary of Product Characteristics. The Pharmacovigilance Risk Assessment Committee (PRAC) has excluded this drug from its recommendations on pre-emptive testing on the grounds that it has low systemic efficacy when administered topically.

The antimycotic flucytosine also belongs to the substance class of FU-containing fluoropyrimidines. It is authorised for treatment of patients with systemic candidiasis, cryptococcal meningitis, and chromoblastomycosis. The latest Guidelines of the Infectious Diseases Working Party (AGIHO) of the German Society of Haematology and Oncology (DGHO) currently only recommend flucytosine for the treatment of infections with Cryptococcus neoformans in combination with liposomal amphotericin B []. The EMA has also excluded flucytosine from its recommendations on pre-emptive testing, whilst emphasising the need for urgent, immediate treatment. Regular drug monitoring is recommended for treatments with flucytosine. Treatment with flucytosine is contraindicated in patients with known complete DPD deficiency.

FU-Related Toxicity

5-FU, capecitabine, and tegafur are relatively well tolerated by many patients. Around 30% of severe toxicity reactions (WHO grade 3–4), particularly diarrhoea, mucositis, hand/foot syndrome, myelosuppression with profound and persistent neutropenia, as well as neurotoxicity, can be explained by DPD deficiency [-]. Mortality rates are 0.2–1% [-]. Other common side effects are anorexia/nausea/vomiting, alopecia, hyperuricaemia, and elevated liver enzymes. Cardiotoxicity, including ECG changes, coronary artery spasm, and myocardial damage, is less frequently observed in a range of 1–10% of treated patients. However, given the frequent use of 5-FU derivatives it needs special consideration and surveillance.

There are a number of risk factors for individual side effects from treatment with 5-FU. These may be genetic or non-genetic. Non-genetic factors include the dosage, duration of administration, biomodulation by folinic acid, co-medication, and age [, ]. Genetic factors include female sex and variants of the 5-FU-metabolising enzymes. DPD plays a central role here as first described as early as 1988 []. Other potential roles are played by TYMS as the central pharmacological substrate of 5-FU and methylene tetrahydrofolate reductase (MTHFR), which is crucial in the synthesis of the folate cofactor, a TYMS inhibitor.

The known complete lack of DPD activity is a longstanding contraindication for treatment with drugs containing FU. A recently published “real-life” study from France calculated that 76,200 patients a year receive chemotherapy with fluoropyrimidine, 1,200 of whom suffer from life-threatening toxicity, with 150 patient deaths per year [].

Recommendations of the EMA, April 2020

The EMA conducted a review of the evidence on “new testing and treatment recommendations for FU, capecitabine, tegafur and flucytosine” initiated on March 31, 2019 at the request of the French Medicines Agency (Agence Nationale de Sécurité du Médicament et des produits de santé; ANSM). The EMA recommends []:

  • Testing of patients for DPD deficiency prior to starting treatment with FU by injection or infusion, capecitabine, and tegafur. This can be done by:

  • Measuring uracil levels, or

  • By checking for the presence of certain polymorphisms (mutations) in the gene for DPD.

  • Patients with a known complete DPD deficiency must not be given FU by injection or infusion, capecitabine or tegafur, or flucytosine.

  • For patients with a partial DPD deficiency, a reduced starting dose of these drugs should be considered; subsequent dose escalation is permitted if there are no serious side effects, and regular monitoring of FU blood levels in patients receiving FU by continuous infusion could improve the treatment outcome.

This recommendation does not apply to treatment for severe fungal infections with flucytosine (another medicine related to FU) since treatment should not be delayed. Patients treated with topical FU do not need to be tested for DPD deficiency.

The EMA’s recommendations have been adopted by the Federal Institute for Drugs and Medical Devices (Bundesinstitut für Arzneimittel und Medizinprodukte; BfArM) [].

Predicting FU Toxicity

Phenotype

There are a number of laboratory tests for identifying patients with a DPD deficiency:

  • Measurement of uracil in plasma

  • Measurement of DPD/TYMS activity in mononuclear cells

  • Measurement of the physiological dihydrouracil/uracil ratio (UH2/U) in blood, urine, or saliva

  • Measurement of UH2/U following a test dose of uracil

There areis no data from large prospective or meta-analytical studies that use the different laboratory tests with clinical endpoints in patients before and during chemotherapy containing 5-FU. The data available to date from 3 prospective studies and from other cohort studies can be summarised as follows []:

  • Measurement of uracil in plasma is a predictor of capecitabine-related toxicity []. Uracil concentration >16 ng/mL is predictive of CTC-AE grade 4 toxicity. The percentage of patients with this uracil concentration is approximately 3%.

  • There is a pronounced between-subject variability and circadian rhythm in DPD enzyme activity []. There are no data from prospective studies on the correlation with 5-FU-related toxicity. DPD activity in mononuclear cells correlates with uracil concentration.

  • The results of uracil plasma measurement are comparable with those from measurements of the UH2/U plasma ratio []. Measurement of the uracil plasma concentration is superior to the UH2/U plasma ratio measurement in predicting toxicity [].

Measurement of uracil, UH2/U ratio, or DPD enzyme activity is currently not a standard procedure in Germany prior to treatment with drugs containing FU. Measurement of DPD enzyme activity in leukocytes has been adopted in the Netherlands as an alternative method to genotyping [].

Genotype

Testing for DPD Variants

Intracellular metabolisation is central to the efficacy and also the toxicity of 5-FU. Only a small fraction of the administered dose is converted to the active metabolites FdUMP, FdUDP, and FdUTP; 80–90% is very rapidly converted by the DPD into the inactive metabolite 5,6-dihydro-5-FU. Physiologically, DPD acts as a central enzyme to the catabolism of the pyrimidine bases uracil and thymidine. DPD shows high expression in the liver. In blood cell components, the highest level of DPD is found in monocytes followed by that in lymphocytes, granulocytes, and platelets. No significant activity is detected in erythrocytes []. Pharmacological blocking of DPD increases the intracellular concentration of 5-FU and increases the active metabolite rate. It forms the basis for combination therapies with folinic acid administered by bolus injection prior to the infusion of 5-FU.

DPD deficiency is a rare disease inherited in an autosomal recessive manner. Clinical presentation is very variable, ranging from no symptoms to symptoms in early childhood with microcephaly and severe neurological symptoms with motor and mental retardation [-]. Genetic aberrations in the DYPD gene and genetically induced aberrations in the transcript were described for the first time in 1995 and 1996, respectively, as the cause of elevated, 5-FU-induced toxicity [, ].

DPD is encoded by the DPYD gene. It has been mapped to chromosome 1p21.3 and contains 23 coding exons (transcript variant 1) []. Around 160 allelic variants have been published to date. They may affect the protein sequence or RNA splicing. The gnomAD browser contains over 2,000 DPYD variants. The majority of these do not affect enzyme function. There is a genotype-phenotype correlation for some variants. However, the DPD phenotype is affected by other factors [, , ]. It is now accepted practice [, ] to score the metabolic activity of DPD on a scale from 0–2 (Table 1).

The polymorphism of greatest relevance for 5-FU metabolisation is DPYD*2A (c.1905 + 1G>A; IVS14 + 1G>A; rs3918290). The variant eliminates the splice acceptor site of exon 14, leading to skipping of the exon comprising 165 base pairs, which results in a truncated protein that is functionally inactive. Homozygosity for DPYD*2A is responsible for around half of severe DPD deficiencies. DPYD*13A (c.1679T>G; rs55886062) has a similarly deleterious effect on DPD activity in homozygotes. This missense variant in exon 13 leads to Ile560Ser amino acid substitution and an inactive protein, but is much rarer. Heterozygosity for 1 of these 2 variants reduces gene activity as does compound heterozygosity with another mutation (c.2846A>T or c.1129–5923C>G).

These statements on the frequency of DPD variants relate to individuals of European descent (Caucasians) but not to Asian or African ethnicities. The DPYD variant Y186C (c.557A>G) is frequently associated with critical toxicity in individuals of African descent. Table 2 summarises the 2 weakest allele activities in one total score and uses this to derive recommended doses [, ].

5-FU Dose by DPYD Genotype and Toxicity Reduction

The current recommendations on reducing FU-induced toxicity are mainly based on studies from the Netherlands. A prospective study of 2,038 patients found the heterozygous DPYD genotype *2A in 22 (1.1%) patients []. A 50% reduction in the originally planned fluoropyrimidine dose (intravenous 5-FU or capecitabine) reduced the rate of FU-related CTC-AE grade ≥3 toxicity to 28%. This put it within the range of the FU-related toxicity rate in wild-type DPYD*2A patients (23%) and significantly lower than historic levels in 51 DPYD*2A heterozygous patients (73%). The FU-induced mortality rate was reduced from 10 to 0% by genotype-guided dose reduction.

In another analysis, 1,103 patients were screened for 4 different genotypes (DPYD*2A, c.1679T>G, c.284A>T, c.1236G>A) []. Heterozygous DPYD variants were found in 8% of patients. A genotype-guided FU dose reduction of 25–50% (*2A or *13 to 50%, c.284A>T or c.1236G>A by 25%) led to a significant reduction in toxicity compared with historical controls with a relevant risk of 1.31–4.00 depending on the genotype. Four patients (0.36%) were homozygous or compound heterozygous and did not receive fluoropyrimidine. No treatment-related deaths were recorded.

Additional analyses demonstrated that the genotyping is cost-efficient [, , ]. In Switzerland both DPD testing of the 4 established DPYD variants and 5-FU therapeutic drug monitoring (TDM) are included as standard under the Swiss basic health insurance scheme.

Testing for Other Genetic Variants

Genetic variants of TYMS and MTHFR, as well as other genes such as miR-27a, may affect the response to 5-FU and toxicity [-]. As yet there are insufficient large-scale prospective clinical trials for the identification of singular variants or a set of genetic variants which could be used for clinical treatment as well as (ideally) unambiguous validation of prior results.

Therapeutic Drug Monitoring

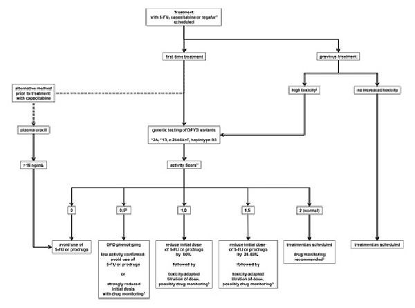
TDM is an additional option for optimising personalised treatment with FU []. It is based on the measurement of plasma levels during continuous infusion of 5-FU. The results, including those from medical care in Germany, indicate high variability of plasma levels []. Pharmacokinetics-guided adaptation of the 5-FU dose led to a significant increase in the remission rate and a reduction in CTC-AE grade 3/4 toxicity in a prospective randomised study of 208 patients with metastatic colorectal cancer []. TDM during FU treatment is not yet an established option throughout Germany. It may provide a more cost-effective means for personalised treatment with drugs containing FU. It is particularly recommended in patients with high toxicity rates during treatment with FU that are not due to low DPD activity scores (Fig. 1). The standardisation of pre-analytic procedures is critical. It is essential that blood is drawn from a peripheral vein whilst continuous infusion with 5-FU is still ongoing (regardless of where the port system is placed []), generally after at least 18 h. Dose adjustment should follow an established algorithm [].

Open multimedia modal

Fig. 1

Open multimedia modal

Diagnostics prior to treatment with FU and treatment recommendations. 1 The recommendations on the activity score-driven administration of tegafur are made by analogy with 5-FU and capecitabine without internal evidence specific to the latter drug. 2 Where toxicities persist even after the final dose, consideration is given to a reduction or starting treatment at full dosage. 3 Drug monitoring is only appropriate for 5-FU.

Diagnostic and Therapeutic Algorithm

Figure 1 summarises the recommendations for a diagnostic and therapeutic algorithm. They are based on the recommendations of the Clinical Pharmacogenetics Implementation Consortium (CPIC), Guideline for Dihydropyrimidine Dehydrogenase Genotype and Fluoropyrimidine Dosing: 2017 Update [], Dutch Pharmacogenetics Working Group Guideline [], and the recommendations of GPCOUnicancer and RNPGx from France [].

These stipulate regular, targeted molecular diagnostics for the 4 most frequent DPYD gene variants. Patients must be appropriately informed by the treating physician in accordance with the German Genetic Diagnosis Act (GenDG; see below). An activity score can be calculated based on the genetic analysis as the basis for treatment recommendations (Table 2). This score and the dose reduction based on it were applied in a prospective study of 85 patients with a DPYD variant []. This study is the basis for the treatment recommendations. Implementation of the treatment recommendations must be tailored to the individual disease situation and any alternative treatments that may be available.

Complete avoidance of 5-FU or its prodrugs is recommended in patients with a score of 0. An activity score of 0.5 is not always reliable and requires additional phenotyping []. A reduction in the starting dose is recommended in patients with scores of 1.0–1.5. Adjustment of subsequent dosing can be based on clinical and laboratory toxicity. A quicker and more reliable option is pharmacological measurement of the area under the curve (AUC) of 5-FU after initial treatment with drugs containing 5-FU. This can be used as a basis for establishing 5-FU doses in subsequent treatment cycles. Since DPD activity has high inter-subject variability, measurement of the AUC is the only way of detecting an underdose of 5-FU. It was demonstrated using a commercial test that administering 5-FU doses by body surface area leads to underdosing in up to 60% of patients [, ]. This approach cannot be used to avoid very high toxicity occurring when first administered in patients with a DPD activity score of 0.

Information: Genetic Counselling

Molecular gene testing for DPYD variants constitutes genetic testing within the meaning of the GenDG, the method as defined in Section 3(2b) being a study of the molecular structure of DNA and RNA, and the content as defined in Section 3(7) being clarification of whether there are genetic properties that might affect drug efficacy. As such, it must meet the following requirements under the Act:

  • Information (Section 9)

  • Consent (Section 8)

  • Examination by a qualified physician (Section 7)

  • Communication of results (Section 11)

The diagnostic genetic test is used on a case-by-case basis for pharmacogenetic purposes to optimise the drug treatment. Patients must receive information on the study from a qualified physician, although the latter does not need to have dedicated competence in genetic counselling such as subject-specific genetic counselling []. The German Gene Diagnostics Commission (Gendiagnostikkommission; GEKO) has published guidelines on assessing the importance of genetic properties for drug efficacy during treatment under the GenDG []. DPYD variants are classed as “very important” pharmacogenetic variants.

If a clinically relevant DPD variant is identified, genetic counselling must be offered to the patient in accordance with Section 10, paragraph 1, sentence 2 of GenDG. The patient may refuse to receive genetic counselling following test results; such refusal must be documented in writing.

If genetic counselling is required following test results, such counselling may only be provided by a specialist in human genetics or a physician eligible under the GenDG. Genetic counselling is not required in Switzerland for pharmacogenetic tests listed on the Swiss List of Analytical Tests of the Swiss Federal Office of Public Health (Bundesamt für Gesundheit).

Studies

The above measures should be followed in new clinical studies with drugs containing FU.

Conclusion and Recommendations

EMA has recommended testing all patients for DPD deficiency prior to systemic treatment with FU-containing drugs. This recommendation is already included in the Summary of Product Characteristics for these drugs. Scientific medical associations from Germany, Austria, and Switzerland have developed the following proposals for implementing this recommendation:

  • Patients should be tested for the 4 most common genetic DPYD variants before treatment with drugs containing FU. These are, relative to DPYD transcript variant 1:

  • DPYD*2A (c.1905 + 1G>A; IVS14 + 1G>A; rs3918290)

  • DPYD*13 (c.1679T>G; rs55886062)

  • c.2846A>T polymorphism (rs67376798) and

  • B3 haplotype (c.1236G>A; c.1129–5923C>G).

  • The results of genetic testing form the basis for a differentiated, risk-adapted algorithm with recommendations for treatment with drugs containing FU (Fig. 1). Genetic testing may optionally be supplemented by therapeutic drug monitoring.

  • Implementation of the treatment recommendations must be tailored to the individual disease situation and any alternative treatments that may be available.

  • Testing must be conducted under quality assurance conditions. Results should be available within a week. Test results are predictive for the implementation of planned chemotherapy and are therefore a mandatory component of personalised treatment planning.

  • An alternative to genetic testing is pre-treatment detection of uracil in plasma and/or measurement of DPD activity in leukocytes, although the evidential basis for this procedure is less extensive than for DPD gene diagnostics.

The recommendations on personalised administration of drugs containing FU can reduce the risk of severe and life-threatening side effects from treatment with FU in a small subgroup of patients and should be integrated into the treatment of such patients within the guidelines, without delaying the treatment process. Molecular gene testing for DPYD variants constitutes diagnostic testing within the meaning of Section 3(7) of the GenDG, and as such can only be performed after patients have been fully informed by a physician and their consent has been obtained. DPYD variants are classed as “very important” pharmacogenetic variants under the German Commission on Genetic Testing (GEKO) classification.

Acknowledgements

Matthias Schwab was in part supported by the Robert Bosch Stiftung (Stuttgart, Germany) and the Deutsche Forschungsgemeinschaft (DFG, German Research Foundation) under Germany’s Excellence Strategy, EXC 2180-390900677.

Conflict of Interest Statement

The authors have no conflicts of interest to declare.

Funding Sources

Not applicable.

Author Contributions

All authors read and approved the manuscript.

References

  • 1. https://www.ema.europa.eu/en/documents/referral/fluorouracil-fluorouracil-related-substancesarticle-31-referral-ema-recommendations-dpd-testing_en.pdf; last access July, 15 2020.
    Cited Here
  • 2. Heidelberger C, Chaudhuri NK, Danneberg P, Mooren D, Griesbach L, Duschinsky R, et al Fluorinated pyrimidines, a new class of tumour-inhibitory compounds. Nature. 1957;179(4561):663–6. 0028-0836
    Cited Here
  • 3. Kaufman S. 5-Fluorouracil in the treatment of gastrointestinal neoplasia. N Engl J Med. 1973;288(4):199–201. 0028-4793
    Cited Here
  • 4. Schmoll HJ. Development of Treatment for Advanced Colorectal Cancer: Infusional 5-FU and the Role of New Agents. Eur J Cancer 32A Suppl 5:S18-22, 1996. https://www.onkopedia.com/de/onkopedia/guidelines; last access July, 15 2020. https://www.awmf.org/leitlinien.html; last access July, 15 2020. Cohen PR: Topical Application of 5-fluorouracil 5 Percent Cream Associated With Severe Neutropenia: Discussion of a Case and Review of Systemic Reactions After Topical Treatment With 5-fluorouracil. Dermatol Online J 24:1303/qt974797j7, 2018.
    Cited Here
  • 5. Deutsche Gesellschaft für Hämatologie und Medizinische Onkologie. Onkopedia. https://www.onkopedia.com/de/onkopedia/guidelines (accessed July, 15, 2020).
    Cited Here
  • 6. AWMF Online. Das Portal der wissenschaftlichen Medizin. https://www.awmf.org/leitlinien.html (accessed July 15, 2020).
    Cited Here
  • 7. Cohen PR. Topical application of 5-fluorouracil 5 percent cream associated with severe neutropenia: discussion of a case and review of systemic reactions after topical treatment with 5-fluorouracil. Dermatol Online J. 2018 Apr;24(4):13030/qt974797j7.
    Cited Here
  • 8. Ruhnke M, Cornely OA, Schmidt-Hieber M, Alakel N, Boell B, Buchheidt D, et al Treatment of invasive fungal diseases in cancer patients-Revised 2019 Recommendations of the Infectious Diseases Working Party (AGIHO) of the German Society of Hematology and Oncology (DGHO) [Online ahead of print]. Mycoses. 2020;63(7):653–82. 0933-7407
    Cited Here
  • 9. Froehlich TK, Amstutz U, Aebi S, et al Clinical importance of risk variants in the dihydropyrimidine dehydrogenase gene for the prediction of early-onset fluoropyrimidine toxicity. Int J Cancer 2015; 136(3):730–739, 2015.
    Cited Here
  • 10. Henricks LM, Opdam FL, Beijnen JH, Cats A, Schellens JH. DPYD genotype-guided dose individualization to improve patient safety of fluoropyrimidine therapy: call for a drug label update. Ann Oncol. 2017;28(12):2915–22. 0923-7534
    Cited Here
  • 11. Amstutz U, Henricks LM, Offer SM, Barbarino J, Schellens JH, Swen JJ, et al Clinical Pharmacogenetics Implementation Consortium (CPIC) Guideline for Dihydropyrimidine Dehydrogenase Genotype and Fluoropyrimidine Dosing: 2017 Update. Clin Pharmacol Ther. 2018;103(2):210–6. 0009-9236
    Cited Here
  • 12. Hoff PM, Ansari R, Batist G, Cox J, Kocha W, Kuperminc M, et al Comparison of oral capecitabine versus intravenous fluorouracil plus leucovorin as first-line treatment in 605 patients with metastatic colorectal cancer: results of a randomized phase III study. J Clin Oncol. 2001;19(8):2282–92. 0732-183X
    Cited Here
  • 13. Van Cutsem E, Twelves C, Cassidy J, Allman D, Bajetta E, Boyer M, et alXeloda Colorectal Cancer Study Group. Oral capecitabine compared with intravenous fluorouracil plus leucovorin in patients with metastatic colorectal cancer: results of a large phase III study. J Clin Oncol. 2001;19(21):4097–106. 0732-183X
  • 14. Rosmarin D, Palles C, Pagnamenta A, Kaur K, Pita G, Martin M, et al A candidate gene study of capecitabine-related toxicity in colorectal cancer identifies new toxicity variants at DPYD and a putative role for ENOSF1 rather than TYMS. Gut. 2015;64(1):111–20. 0017-5749
  • 15. Saltz LB, Niedzwiecki D, Hollis D, Goldberg RM, Hantel A, Thomas JP, et al Irinotecan fluorouracil plus leucovorin is not superior to fluorouracil plus leucovorin alone as adjuvant treatment for stage III colon cancer: results of CALGB 89803. J Clin Oncol. 2007;25(23):3456–61. 0732-183X
    Cited Here
  • 16. Schwab M, Zanger UM, Marx C, Schaeffeler E, Klein K, Dippon J, et alGerman 5-FU Toxicity Study Group. Role of genetic and nongenetic factors for fluorouracil treatment-related severe toxicity: a prospective clinical trial by the German 5-FU Toxicity Study Group. J Clin Oncol. 2008;26(13):2131–8. 0732-183X
    Cited Here
  • 17. Ezzeldin HH, Diasio RB. Predicting fluorouracil toxicity: can we finally do it?J Clin Oncol. 2008;26(13):2080–2. 0732-183X
    Cited Here
  • 18. Diasio RB, Beavers TL, Carpenter JT. Familial deficiency of dihydropyrimidine dehydrogenase. Biochemical basis for familial pyrimidinemia and severe 5-fluorouracil-induced toxicity. J Clin Invest. 1988;81(1):47–51. 0021-9738
    Cited Here
  • 19. Barin-Le Guellec C, Lafay-Chebassier C, Ingrand I, Tournamille JF, Boudet A, Lanoue MC, et al Toxicities associated with chemotherapy regimens containing a fluoropyrimidine: A real-life evaluation in France. Eur J Cancer. 2020;124:37–46. 0959-8049
    Cited Here
  • 20. https://www.bfarm.de/SharedDocs/Risikoinformationen/Pharmakovigilanz/DE/RHB/2020/rhb-fluorouracil.html; last access July, 15 2020.
    Cited Here
  • 21. Meulendijks D, Henricks LM, Jacobs BA, Aliev A, Deenen MJ, de Vries N, et al Pretreatment serum uracil concentration as a predictor of severe and fatal fluoropyrimidine-associated toxicity. Br J Cancer. 2017;116(11):1415–24. 0007-0920
    Cited Here
  • 22. Jacobs BA, Deenen MJ, Pluim D, van Hasselt JG, Krähenbühl MD, van Geel RM, et al Pronounced between-subject and circadian variability in thymidylate synthase and dihydropyrimidine dehydrogenase enzyme activity in human volunteers. Br J Clin Pharmacol. 2016;82(3):706–16. 0306-5251
    Cited Here
  • 23. Boisdron-Celle M, Remaud G, Traore S, Poirier AL, Gamelin L, Morel A, et al 5-Fluorouracil-related severe toxicity: a comparison of different methods for the pretherapeutic detection of dihydropyrimidine dehydrogenase deficiency. Cancer Lett. 2007;249(2):271–82. 0304-3835
    Cited Here
  • 24. Lunenburg CA, van der Wouden CH, Nijenhuis M, Crommentuijn-van Rhenen MH, de Boer-Veger NJ, Buunk AM, et al Dutch Pharmacogenetics Working Group (DPWG) guideline for the gene-drug interaction of DPYD and fluoropyrimidines. Eur J Hum Genet. 2020;28(4):508–17. 1018-4813
    Cited Here
  • 25. https://omim.org/entry/612779; last access July, 15 2020.
    Cited Here
  • 26. van Gennip AH, Abeling NG, Stroomer AE, van Lenthe H, Bakker HD. Clinical and biochemical findings in six patients with pyrimidine degradation defects. J Inherit Metab Dis. 1994;17(1):130–2. 0141-8955
    Cited Here
  • 27. Fernandez-Salguero PM, Sapone A, Wei X, Holt JR, Jones S, Idle JR, et al Lack of correlation between phenotype and genotype for the polymorphically expressed dihydropyrimidine dehydrogenase in a family of Pakistani origin. Pharmacogenetics. 1997;7(2):161–3. 0960-314X
  • 28. Van Kuilenburg AB, Vreken P, Abeling NG, Bakker HD, Meinsma R, Van Lenthe H, et al Genotype and phenotype in patients with dihydropyrimidine dehydrogenase deficiency. Hum Genet. 1999;104(1):1–9. 0340-6717
    Cited Here
  • 29. Meinsma R, Fernandez-Salguero P, Van Kuilenburg AB, Van Gennip AH, Gonzalez FJ. Human polymorphism in drug metabolism: mutation in the dihydropyrimidine dehydrogenase gene results in exon skipping and thymine uracilurea. DNA Cell Biol. 1995;14(1):1–6. 1044-5498
    Cited Here
  • 30. Wei X, McLeod HL, McMurrough J, Gonzalez FJ, Fernandez-Salguero P. Molecular basis of the human dihydropyrimidine dehydrogenase deficiency and 5-fluorouracil toxicity. J Clin Invest. 1996;98(3):610–5. 0021-9738
    Cited Here
  • 31. https://www.genecards.org/cgi-bin/carddisp.pl?gene=DPYD; last access July, 15 2020.
    Cited Here
  • 32. Mattison LK, Fourie J, Desmond RA, Modak A, Saif MW, Diasio RB. Increased prevalence of dihydropyrimidine dehydrogenase deficiency in African-Americans compared with Caucasians. Clin Cancer Res. 2006;12(18):5491–5. 1078-0432
    Cited Here
  • 33. Johnson MR, Diasio RB. Importance of dihydropyrimidine dehydrogenase (DPD) deficiency in patients exhibiting toxicity following treatment with 5-fluorouracil. Adv Enzyme Regul. 2001;41(1):151–7. 0065-2571
    Cited Here
  • 34. Deenen MJ, Meulendijks D, Cats A, Sechterberger MK, Severens JL, Boot H, et al Upfront Genotyping of DPYD*2A to Individualize Fluoropyrimidine Therapy: A Safety and Cost Analysis. J Clin Oncol. 2016;34(3):227–34. 0732-183X
    Cited Here
  • 35. Henricks LM, Lunenburg CA, de Man FM, Meulendijks D, Frederix GW, Kienhuis E, et al DPYD genotype-guided dose individualisation of fluoropyrimidine therapy in patients with cancer: a prospective safety analysis. Lancet Oncol. 2018;19(11):1459–67. 1470-2045
    Cited Here
  • 36. Murphy C, Byrne S, Ahmed G, Kenny A, Gallagher J, Harvey H, et al Cost Implications of Reactive Versus Prospective Testing for Dihydropyrimidine Dehydrogenase Deficiency in Patients With Colorectal Cancer: A Single-Institution Experience. Dose Response. 2018;16(4):1559325818803042. 1559-3258
    Cited Here
  • 37. Lunenburg CA, Henricks LM, Guchelaar HJ, Swen JJ, Deenen MJ, Schellens JH, et al Prospective DPYD genotyping to reduce the risk of fluoropyrimidine-induced severe toxicity: ready for prime time. Eur J Cancer. 2016;54:40–8. 0959-8049
    Cited Here
  • 38. Jennings BA, Kwok CS, Willis G, Matthews V, Wawruch P, Loke YK. Functional polymorphisms of folate metabolism and response to chemotherapy for colorectal cancer, a systematic review and meta-analysis. Pharmacogenet Genomics. 2012;22(4):290–304. 1744-6872
    Cited Here
  • 39. Fernandez-Rozadilla C, Cazier JB, Moreno V, Crous-Bou M, Guinó E, Durán G, et alEPICOLON Consortium. Pharmacogenomics in colorectal cancer: a genome-wide association study to predict toxicity after 5-fluorouracil or FOLFOX administration. Pharmacogenomics J. 2013;13(3):209–17. 1470-269X
  • 40. Amstutz U, Offer SM, Sistonen J, Joerger M, Diasio RB, Largiadèr CR. Polymorphisms in MIR27A Associated with Early-Onset Toxicity in Fluoropyrimidine-Based Chemotherapy. Clin Cancer Res. 2015;21(9):2038–44. 1078-0432
    Cited Here
  • 41. Caudle KE, Thorn CF, Klein TE, Swen JJ, McLeod HL, Diasio RB, et al Clinical Pharmacogenetics Implementation Consortium guidelines for dihydropyrimidine dehydrogenase genotype and fluoropyrimidine dosing. Clin Pharmacol Ther. 2013;94(6):640–5. 0009-9236
    Cited Here
  • 42. Wilhelm M, Mueller L, Miller MC, Link K, Holdenrieder S, Bertsch T, et al Prospective, Multicenter Study of 5-Fluorouracil Therapeutic Drug Monitoring in Metastatic Colorectal Cancer Treated in Routine Clinical Practice. Clin Colorectal Cancer. 2016;15(4):381–8. 1533-0028
    Cited Here
  • 43. Gamelin E, Delva R, Jacob J, Merrouche Y, Raoul JL, Pezet D, et al Individual fluorouracil dose adjustment based on pharmacokinetic follow-up compared with conventional dosage: results of a multicenter randomized trial of patients with metastatic colorectal cancer. J Clin Oncol. 2008;26(13):2099–105. 0732-183X
    Cited Here
  • 44. Mindt S, Aida S, Merx K, Müller A, Gutting T, Hedtke M, et al Therapeutic drug monitoring (TDM) of 5-fluorouracil (5-FU): new preanalytic aspects. Clin Chem Lab Med. 2019;57(7):1012–6. 1434-6621
    Cited Here
  • 45. Kaldate RR, Haregewoin A, Grier CE, Hamilton SA, McLeod HL. Modeling the 5-fluorouracil area under the curve versus dose relationship to develop a pharmacokinetic dosing algorithm for colorectal cancer patients receiving FOLFOX6. Oncologist. 2012;17(3):296–302. 1083-7159
    Cited Here
  • 46. Loriot MA, Ciccolini J, Thomas F, Barin-Le-Guellec C, Royer B, Milano G, et al [Dihydropyrimidine déhydrogenase (DPD) deficiency screening and securing of fluoropyrimidine-based chemotherapies: update and recommendations of the French GPCO-Unicancer and RNPGx networks]. Bull Cancer. 2018;105(4):397–407. 0007-4551
    Cited Here
  • 47. https://www.rki.de/DE/Content/Kommissionen/GendiagnostikKommission/Richtlinien/RL-WirkungArzneimittel.pdf?__blob=publicationFile; last access July, 15 2020.
    Cited Here
Copyright © 2020 S. Karger AG, Basel